所属专题

SMM IEMC2026第五届电机电控产业前瞻大会

为促进产业链上下游精准对接与协同创新,SMM IEMC 2026(第五届)电机电控产业前瞻大会特设三大产业聚焦板块。本届大会为产业可持续高质量发展提供实质性助力。

 | 进入专题>

SMM IEMC2026第五届电机电控产业前瞻大会

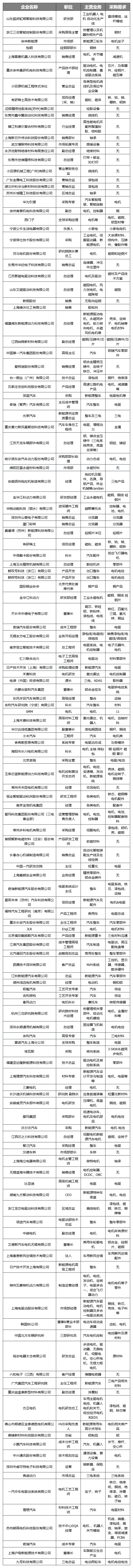
最新采购清单!2026电机电控产业前瞻大会

会议倒计时01天!

此次会议我们设置的供需对接会

如有您想要对接的企业,欢迎与我们联系

暂无简介

李丹
微信二维码今日有色
微信二维码

微信扫一扫关注

下载app掌上有色
掌上有色

掌上有色下载

返回顶部返回顶部
publicize