在2025川陕甘渝(广元)铝产业链协同发展大会的分论坛发言环节,SMM铝品目高级分析师 杨世昊围绕“破局与共赢:中国再生铝的原料困局与广元破冰之路”的话题展开分享。他分别从废铝产业链、供需平衡,再生铝原料价格以及广元进口试点带来的新机遇四个方面作出阐述。在提及废铝市场供需平衡时,他表示,据SMM预测,预计2025年中国再生铝市场或呈现供应小幅过剩的状态,过剩量级在6万吨左右;不过预计2026年,再生铝市场或将呈现供应紧张的态势,2026年再生铝需求或将同比2025年增加6%左右。

废铝产业链概述
废铝产业链概述

熟铝:铝含量不低于98%的废铝,一般为以变形铝合金为原料的产品。
生铝:铝含量低于98%的废铝,一般为以铸造铝合金为原料的产品。
新料:生产加工过程中产生的废铝,包含铝屑、边角料、铝渣、浇冒口以及残次品。
旧料:经社会使用过回收得到的废铝。
“低碳”“再生”成为市场潮流,废铝流向铝棒端的占比持续增加,旺季用废成本偏高

废铝的产生介绍
新废铝是指铝型材厂家在加工铝材的过程中所产生的工艺废料(如料头料尾、铝棒残余),以及化学成分、形位公差不合格的残次品;旧废铝是指从社会上收购的废铝与废铝件,如改造与装修房屋换下来的旧铝门窗、报废汽车、电器、机械、结构中的铝件、废旧铝易拉罐与各种铝容器、到期报废或电网的铝导体与铝金属件、破旧铝厨具等等。

废铝供需平衡
中国再生铝原料供需平衡展望(2025-2030E)
短期欧美建筑及汽车终端报废体量增加,进口废铝增多补充国内再生铝市场需求缺口;远期再生旧废成为废铝供应增长主体,随着回收体系发展健全,同级回收渐成主流,铝型材及铝板带箔类产品将会实现再生消费快速增长。
SMM对中国2025年到2030年的再生铝原料年度平衡做出预测,预计2025年中国再生铝市场或呈现供应小幅过剩的状态,过剩量级在6万吨左右;不过预计2026年,再生铝市场或将呈现供应紧张的态势,2026年再生铝需求或将同比2025年增加6%左右;2027年中国再生铝市场供应紧张的局面或将相较2026年明显收窄,2028年到2030年,中国再生铝市场或将再度转为供应过剩的局面。
供应端—废铝进口政策从规范到优化,从一刀切到鼓励合规废铝进口作为补充

据SMM分析,2020年10月份进口再生铸造铝合金原料进口管理的实施,促进了国内高品质再生原料的规范化回收,从而使得一部分来源于美国等地区的分类不清、杂质较多的废铝难以进入国内,相关进口企业为了能够达到国内的废铝进口标准,在马来西亚等东南亚国家将初级的固体废物分类,筛选再转港至中国市场,这一政策的落地也是东南亚废铝进口量增加的一个转折点。
《关于规范再生铜及铜合金原料、再生铝及铝合金原料进口管理有关事项的公告》公告破除了我国再生铝原料进口障碍,为合法合规进口提供了政策依据,SMM预计2025年后废铝进口量将呈现较快增长。但后续随着国内废铝旧废及新废产量的增长,国内废铝供应端发挥重要作用,对海外废铝依赖度下降,除了国内废铝供应增量之外,近年来,海外再生铝加工产能也呈现增长态势,海外废铝资源进入高增长需求期,部分海外废铝资源在海外消化,进入中国的机会也会呈现下降预期。
供应端—近年来旧料呈现爆发式增长
近年来再生铝原料产量呈现逐年攀升的态势,据SMM了解,2020年到2025年,预计国内再生铝原料总量或以12.5%左右的年均复合增长率增长。其中旧料占比呈现爆发式增长,2024年旧料在总原料占比中高达54%左右,2025年该占比提升到56%左右。
据SMM分析,废铝旧料影响因素较多,现阶段废铝旧料的回收主要来自于平均约10-20年间社会旧料回收而来,其来源涉及建筑、交通、电力、包装、耐用品等多个领域。其中以建筑,交通领域的回收料为主导。近年来,随着越来越多的废铝逐步进入回收周期,以及“以旧换新”等政策出台,旧料处于一个爆发式增加阶段。
废铝新料主要来自于电解铝以及下游压延、铸造工艺产生的边角料以及残次品。该部分废铝主要受当年电解铝消费量影响。
供应端—废铝进口补充量逐年增加,政策因素成主导泰国进口量居首
从政策面来看,2018年,其他废铝碎料(760200090)调整至《限制进口类可用作原料的固体废物目录》。自2019年7月1日执行,全面禁止铝废料进口。
2020年,符合《再生铸造铝合金原料》(GB/T 38472-2019)标准的再生铸造铝合金原料,不属于固体废物,可自由进口。自2020年11月1日起实施。
2024年10月24日,生态环境部、海关总署等六部门发布《关于规范再生铜及铜合金原料、再生铝及铝合金原料进口管理有关事项的公告》。自2024年11月15日起实施。根据海关数
据,2024年全年进口为178.5万吨,同比23年增加1.65%。
2025年1-8月废铝进口量134.5万吨,同比增加9.9%。受政策宽松及需求增加驱动,预计全年进口量呈较快增长趋势,但增速或受国际市场竞争、东南亚政策调整以及内外价差倒挂制约。
据SMM了解,自2020年新标落地执行以来,随着贸易商对新标适应度增加,废铝进口量逐年回升,SMM预计2025年到2028年中国废铝进口量预计还将继续增加,2025年份废铝进口量或将同比2024年增加12%左右。
从2025年前8个月的数据来看,中国废铝的主要进口国是泰国、英国以及日本,这三个国家废铝进口占比在42%左右。
供应端-新能源汽车拆解将引领旧废供应增量
SMM预计,2028年交通领域废铝旧料供应占比预计将提升至23.3%左右,相比2024年抬升2.5个百分点,成为未来废铝旧料的主要增长领域
据SMM了解,2024年中国废铝旧料以建筑,交通、包装领域的回收料为主,分别占整个中国废铝旧料回收的43.5%、20.8%、13.0%。建筑行业报废周期长,老旧小区改造产生废铝量还未进入规模增长期,但建筑行业用铝规模较大,未来从老旧房屋等拆解的建筑用铝量也将呈现较高增长。
交通领域为未来废铝旧料的主要增长领域。随着新能源汽车轻量化技术的不断突破,铝的使用量逐步增加,新能源汽车进入报废回收环节的时间也在缩短,SMM预计未来五年之内,新能源汽车在电驱动、电机、电池、铝基车骨架等部分将提供大量废铝资源。
2025年四重因素叠加弱化东南亚废铝比较优势
四主线:本地政策与地缘局势骤然收紧、区域内再生铝需求快速扩张、港口拥堵与物流效率衰减及美国高额关税壁垒
马来西亚与泰国在2025年相继遭遇政策与地缘双重冲击,出口通道被迫收窄。7月,马来西亚内政部联合反贪机构启动“金属风暴”专项行动,针对废旧金属出口许可链条展开刑事调查,多名出口商、海关关员及地方政府官员被拘。
区域内再生铝需求呈结构性扩张,对废铝资源形成强劲虹吸。2025年8月,两国标号ADC12废铝出厂均价已升至每吨1,920美元,与中国广东佛山同品质现货价差不足30美元,出口经济性几乎消失。部分大型再生铝企业已启动熔炼—挤压一体化项目,进一步锁定本地资源,出口货源愈发稀缺。
港口拥堵与航运效率衰减在物流端放大时间与资金成本。船舶滞期费、集装箱超期使用费及海运附加费叠加,东南亚至中国华东港口的废铝运费由年初的每吨62美元上涨至每吨105美元,涨幅近七成。贸易商为规避风险,纷纷将装港转向印度蒙德拉港或中国钦州港,东南亚传统出口港的市场份额被迫让渡。
美国关税政策在需求端形成直接阻断。东南亚供应商被迫放弃长约订单,将原本计划输美的货源转向亚洲其他市场,然而区域内部需求有限,出口通道持续收窄。
欧盟废旧金属出口政策趋紧 多重因素加剧全球原料供应担忧
2025年上半年欧盟HS760200类废铝出口总量为636,672吨,较2024年同期的661,238吨同比下降4%,降幅约2.5万吨。
2025年3月,美国特朗普政府宣布对钢铁和铝产品加征25%的进口关税,并于同年6月将该税率上调至50%;同年8月,美国政府进一步对进口铜产品实施50%的关税措施。在上述关税政策框架下,废铝、废钢以及包括废铜在内的铜原料并未被纳入50%的关税征收范围,此举旨在保护美国本土原生金属产业链并降低对外部市场的依赖程度。
欧盟在2025年Q3宣布了将会在季末针对废旧金属推出一系列反击政策,当中也包括了出口关税一说。在9月份,欧洲铝业协会、欧洲钢铁工业联盟(EUROFER)和其他欧盟铝和钢铁企业就着美国关税问题希望政府推出30%的欧盟废旧金属出口关税。他们希望就着这些问题保护欧洲的铝和钢铁企业,从而让当地的相关产业链获得生产和买卖保障。
基于当前市场状况,SMM分析认为,在欧盟维持现行废旧金属关税政策不变的前提下,2025年下半年HS760200编码废铝出口量将呈现增长态势。2025年全年废铝出口总量将与2024年基本持平,或实现极小幅增长,总量预计维持在126万吨左右;若欧盟于第三季度末推出针对废旧金属的出口关税政策,将直接抑制欧盟HS编码760200项下废铝的出口趋势。若关税最终于10月正式实施,则自10月起欧盟废铝出口量将呈现显著下行趋势,并延续至年末12月。综合情景推演,2025年欧盟废铝全年出口总量较2024年预计将出现5%-10%的同比降幅,绝对值或回落至约116万吨水平。
需求端—再生铝合金需求放缓 板带棒材成新引擎
国内废铝下游需求主要是生产再生铝合金、制造重熔棒用于挤压铝型材、以及铝板带行业中添加部分废铝。
近年来国内再生铝行业产能扩张明显,废铝供应呈现偏紧状态,据SMM数据显示,2024年国内再生铝需求量约为1279万吨,2020年至2025年年均复合增长率预计达到13%。
再生铝合金锭对废铝消费量增速放缓,而再生变形合金需求量保持快速增长,后续持续拉动整个废铝行业的需求增速。据SMM数据显示,2024年国内再生铝合金行业对废铝消费量占总消费量的59%,较2019年下滑17个百分点,而重熔棒废铝消费量占比达到24%左右,较2019年增长6个百分点,再生板带消费量则大幅增长11个百分点。
需求端—变形铝合金原料保级利用提升任重道远 板带棒材成新引擎
2028年,预计重熔棒废铝添加比例可达90%,再生铝板带达40%,对废铝需求将大幅提升

目前再生铸造铝合金是我国废铝最主要的下游需求:废铝的直接下游产品包含再生铸造铝合金、重熔棒、再生铝板带及其他(铝杆等),其中再生铸造铝合金目前需求占比近6成,是废铝最主要的下游产品。
未来再生变形铝合金的需求占比将显著增长:2024年中国再生铸造铝合金、重熔棒、再生铝板带为主分别占中国废铝总需求量的59%、24%、14%;
目前由于废铝回收体系不完善,大部分变形铝合金废料如门窗、易拉罐等无法保级使用,大部分降级成为再生铸造铝合金的原料,从而限制了再生铝的应用范围。对比欧美国家,我国变形铝合金的保级使用率尚处于较低水平,未来随着国内大量新扩建再生变形铝合金的项目的投产,再生重熔棒及再生板带的需求将显著增长。
再生铝原料市场现状
再生铝供应:国内生铝系废料回收难度凸显政策端扰动进口废料增长规模
10月国内废铝产量为79.06万吨,同比上升24.2%;9月进口废铝量为15.55万吨,同比上升17.7%
国内废铝方面,据SMM了解,回顾10月,受益于铝加工行业开工在线及社会旧料拆解有条不紊进行,废铝市场供需维持紧平衡状态,但生铝系废料回收难度仍旧凸显,例如湖北地区月中破碎生铝、机件生铝等连续三日调涨报价。展望未来,供应紧俏格局短期内难有根本性改善。一方面,受环保限产政策深化影响,中原及华北地区熟铝系废铝供应将进一步收缩,而新能源汽车、光伏等新兴领域对高品质废料的需求韧性将持续加剧结构性紧张;另一方面,企业税务申报及退税政策不确定性将延续至年末,抑制供应释放效率,叠加再生铝企业缓步走高的成品库存水平,预计11月供应压力随淡季来临略有缓和,但整体偏紧态势将延续,需重点关注环保政策动态、终端订单可持续性以及企业采买节奏,若原铝价格高位企稳或政策加码,供应紧张可能进一步放大风险。
进口废铝方面: 2025年9月,中国共计进口废铝15.54万吨,较2024年同期增长17.4%。环比2025年8月,9月废铝进口量下降9.96%。6-8月期间自欧洲(英国、西班牙、挪威、法国)、美洲(美国、加拿大、墨西哥)及亚洲(泰国、中国香港和台湾地区)大幅增长的进口量在9月普遍回落;相反,来自亚洲(日本、韩国、马来西亚)和澳大利亚的进口呈现上升趋势,部分抵消了欧美地区进口减少的影响。10月末,LME铝价上涨导致欧美及东南亚地区下游企业减少对废铝产品的采购,而供应商囤货行为可能使10月整体进口量出现小幅下跌。SMM预测,2025年第四季度中国进口废铝市场将保持相对低迷的消费情绪,但整体会因为LME铝价回落维持小幅增长。因国内废铝需求未能同步跟上海外价格上涨,进口废铝价格偏高,致使进口量相比往年同期进口量增幅不大。海外市场情况仍高度依赖政策动向:11月中旬欧盟或将召开2026年度废铝出口关税相关会议,11月底墨西哥对华铝产品关税政策可能推进,以及10月底美国与东南亚、东亚国家签署的关键矿物贸易协定的后续实施,均可能影响进口废铝价格,进而扰动中国废铝整体进口规模。
废铝价格分析:短期偏强基调不变破碎生铝价格水涨船高
10月国内破碎生铝(佛山)均价为17832元/吨(不含税),环比上升1.8%;进口破碎铝切片(宁波港)均价为19280元/吨,环比上升4.13%。

国内废铝:10月废铝价格整体震荡上行,受原铝带动及成本支撑,但展望后市,价格预计维持偏强震荡。原铝价格若能站稳高位脚跟,将推动破碎生铝(水价)主流区间上移至18000-18500元/吨运行,精废价差走阔趋势延续,增强废铝经济性;然而,风险因素凸显:下游利废企业对高价原料接受度有限,成品库存压力抑制采购积极性,与此同时熟铝系品种受环保限产压制面临回调压力。总体而言,价格走势将取决于原铝能否突破高位、政策动向及需求分化,若原铝冲高回落或需求不及预期,废铝市场将承压回落,但短期偏强基调不改。
进口废铝: 2025年10月,进口废铝价格持续上涨,由月初的18920元/吨升至月末的19520元/吨,全月累计上调600元/吨。当月进口价格主要受海外LME铝价上行及多国政策变动影响,呈现逐日走高态势。10月以来,伴随LME铝价持续上调,海外废铝价格随之攀升,导致各国出口量有所减少。美国铝协于10月中上旬建议美国政府禁止UBC废铝出口,尽管尚未形成正式政策,但其发布的白皮书已在欧洲等大量采购UBC废铝的市场引发一定担忧。月末,随着欧洲进入铝消费淡季,多家供应商纷纷为2026年LME铝价回落或是上升做好两手准备。
东南亚废铝分析:LME铝价驱动价格走高交易活跃度收缩
LME铝价向东南亚废铝价格快速传导,高价抑制下游采购并引发中游减产观望,导致10月交易量收缩;马泰两国废铝市场高度依赖于欧美货源导致两国最直接收到LME铝价波动影响。
自2024年起,东南亚地区废铝进出口整体呈现稳步增长态势。2025年2月,受特朗普政府铝相关关税政策影响,进口量出现显著下滑。此后直至同年8月,东盟进口量逐步恢复并延续上升趋势。SMM预测,2025年下半年东南亚废铝交易量将出现小幅收缩,主要受全球废铝需求趋紧以及2026年废铝进出口政策预期调整等因素共同影响,预计进出口量同比2024年将双双下降。
东南亚废铝贸易走势在很大程度上受泰国市场主导。作为区域废铝交易枢纽,泰国在2024年废铝进口和出口量分别占东南亚总量的70%和59%,是该地区最具影响力的国家。

从8月至11月的价格走势来看,东南亚废铝市场整体表现平稳。10月底,因LME铝价上涨,马来西亚废铝价格出现短期快速拉升;而泰国UBC价格受汇率因素支撑,呈现持续温和上涨态势。10月末,随着废铝价格随LME铝价走高,东南亚地区废铝市场交易活跃度下降,中游ADC12等生产商纷纷减产观望,下游企业亦逐步缩减采购规模。根据SMM预估,东南亚废铝2025年末后续价格将维持稳定势态,并且随着LME价格回落而小幅下调。
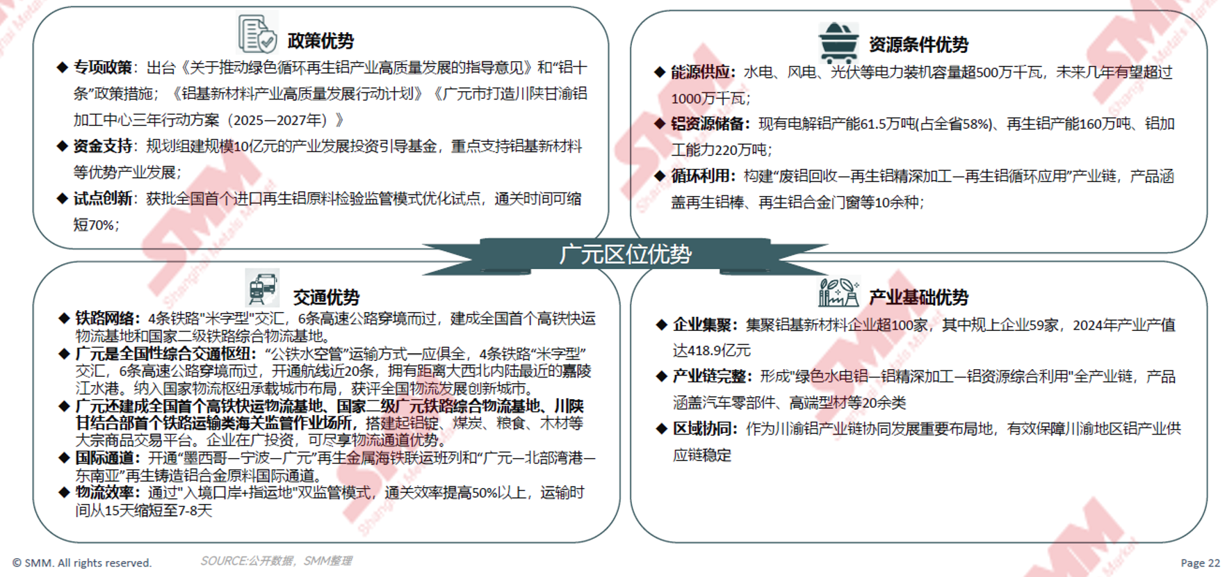
广元进口试点带来的新机遇
“四大优势”筑基“绿色铝都” 携手共创绿色铝业新未来
广元作为全国首个进口再生铝原料检验监管模式优化试点的落户地,发展再生铝产业具备显著的区位优势,主要体现在交通物流、资源条件、产业基础、政策支持和试点创新五大方面。

打通铝产业物流通道 助力千亿产业集群崛起
目前,已开通俄罗斯—广元、哈萨克斯坦—广元、老挝—广元等国际班列,广元国际铁路港铁路站点已编入全国铁路网点,可从第一入境口岸铁路直达广元,能够实现进出口货物全程提单、一票到底直接运抵目的地的物流运输要求。开通“墨西哥—宁波—广元”再生金属海铁联运班列和“广元—北部湾港—东南亚”再生铸造铝合金原料国际通道。
据SMM了解,2024年广元地区电解铝产能在62万吨左右,再生铝产能在160万吨左右,外购铝锭的量在18万吨上下;而2030年,预计广元电解铝产能或将攀升至100万吨上下;再生铝产能或达到250万吨左右,外购铝锭的量或达到260万吨左右。
加快建设绿色铝基新材料集群 广元再生铝迎来井喷式发展
受限于电解铝产能上限政策,广元市原铝产能存在较大缺口,难以满足铝基新材料产业发展需求。近年来,广元市大力发展再生铝产业,产能达160万吨、居全省第一。预计到2027年,该市再生铝产能将达250万吨。但因国内供给不足,该市再生铝原料需从东南亚、日韩等地区和国家经钦州港、宁波港等口岸大量进口。
政策助力广元铝产业迎来腾飞机遇
据了解,目前四川广美、国盛环保等当地企业已在东亚、东南亚、欧美等地布局原料回收和加工站点,试点落地后,可望推动广元2026年再生铝原料进口量达到10万吨,2027年突破50万吨,为“百企千亿”铝产业发展目标的实现提供可靠原料保障。
全国首个进口再生铝原料检验监管模式优化试点落户广元

一图区分:一般贸易VS加工贸易来料加工VS进料加工











