北极星储能网获悉,11月11日,中核西南物理研究院发布储能无功补偿装置招标公告,最高投标限价1040万元。
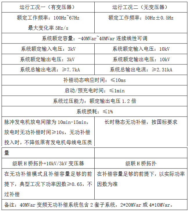
采购需求为40MVar变频无功补偿系统,包含 2 套子系统,可以为2*20MVar或4*10MVar。招标文件按有无变压器提出了两种工况参数要求。
其中有变压器的条件下,额定工作频率100Hz~67Hz,最大变化率5Hz/s,系统额定输入输出电压为3kV,系统总输出电流≥7.7kA,脉冲发电机放电间隙为 10min-15min,放电时无功补偿时间≥10s。
无变压器条件下,额定工作频率50Hz±0.5Hz,系统总输出电流≥2.31kA,系统额定输入输出电压为10kV。
另外,系统要求在-40MVar~40MVar范围内连续线性可调,补偿动态响应时间≤10ms,启动/预充电时间≤1min,系统过压能力为额定输出电压的1.2倍,系统损耗≤1%。
原文如下:
储能无功补偿装置招标公告
1. 招标条件
本招标项目储能无功补偿装置招标人为核工业西南物理研究院,招标项目资金已落实。该项目已具备招标条件,现对储能无功补偿装置采购进行国内公开招标。
2. 项目概况与招标范围
2.1 招标编号:ZKX-XJD-25-01910
2.2 招标项目名称:储能无功补偿装置。
2.3 招标范围:

2.4主要技术要求:
40MVar 变频无功补偿系统总体参数要求如下:

具体要求详见第五章供货要求。
2.5最高投标限价:人民币壹仟零肆拾万元整(¥10400000.00)
3. 投标人资格要求
3.1依法设立的证明:投标人须具有独立承担民事责任能力的在中华人民共和国境内注册的法人或其他组织,具备有效的营业执照或事业单位法人证书或其它营业登记证书。
3.2业绩要求:投标人应提供2020年1月1日至今已签订的与本次招标类似的无功补偿装置或大功率变流器装置项目业绩。提供合同复印件,合同内容应能体现甲乙双方盖章页、合同签订或生效时间、标的物名称(如有必要提供技术协议或技术附件或供货清单)等主要内容。未按上述要求提供的业绩证明均不予认可。
3.3其它要求:本次采购不接受代理商。
3.4本次招标不接受联合体投标。
3.5投标人必须向招标代理机构购买招标文件并进行登记才具有投标资格。










