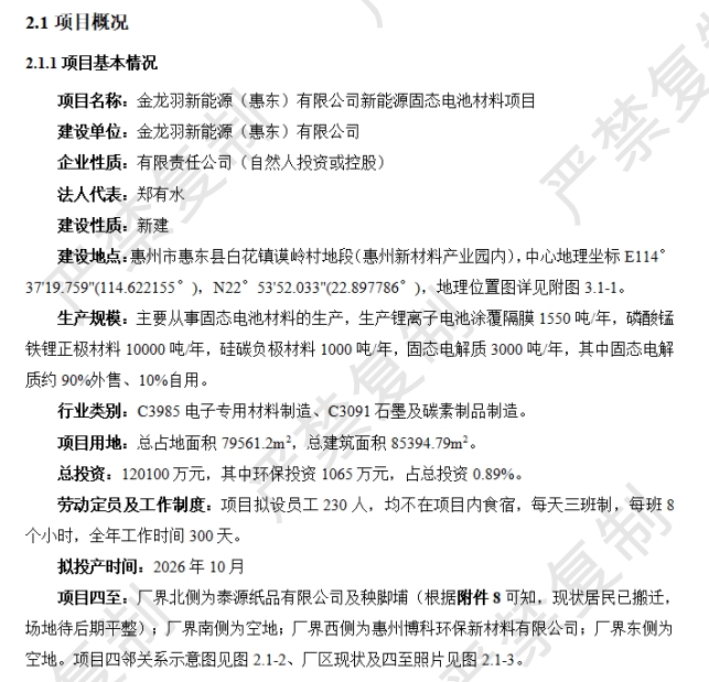
【SMM分析:金龙羽万吨级固态电池材料项目环评阶段 预计2026年投产】2025年10月27日,惠州市生态环境局就金龙羽新能源(惠东)有限公司新能源固态电池材料项目环评公示。其中固态电解质3000吨/年,90%外售、10%自用。
SMM10月29日讯:
要点:金龙羽新能源(惠东)公司固态电池材料项目环评公示,负极材料:硅碳负极1000吨/年;电解质:固态电解质3000吨/年,90%外售、10%自用;隔膜材料:锂离子电池涂覆隔膜1550吨/年。投资金额2.01亿元,预计投产时间为2026年10月。

2025年10月27日,惠州市生态环境局就金龙羽新能源(惠东)有限公司新能源固态电池材料项目环评公示。项目地点:惠州市惠东县白花镇惠州新材料产业园内。

主要生产固态电池材料,其中正极材料:磷酸锰铁锂1万吨/年;负极材料:硅碳负极1000吨/年;电解质:固态电解质3000吨/年,90%外售、10%自用;隔膜材料:锂离子电池涂覆隔膜1550吨/年。
投资金额2.01亿元,预计投产时间为2026年10月。


数据来源:环境局附件
SMM认为,金龙羽在固态电池方面从正极、负极、电解质和隔膜做了全产业布局,从这些材料产品来看,固态电池领域目前重点在半固态领域。
金龙羽固态电池项目动态
【金龙羽投建固态电池项目】金龙羽4月2日公告称,公司孙公司金龙羽新能源(惠东)有限公司拟在惠州新材料产业园内投资建设固态电池关键材料量产线项目,总投资额为12亿元,从长远来看,如果项目能够顺利实施并投产,对公司产业布局和经营业绩将具有积极影响。
据SMM预测,到2028年全固态电池出货量13.5GWh,半固态电池出货量160GWh。到2030年全球锂离子电池需求量2800GWh左右,其中2024年到2030年电动车所需的锂离子电池需求量年均复合增长率在11%左右,储能所需锂离子电池需求量年均复合增长率在27%左右,消费电子所需的锂电池的需求量年均复合增长率在10%左右。 2025年全球固态电池的渗透率在0.1%左右,预计2030年全固态电池渗透率有望达到4%左右,2035年全球固态电池的渗透率或将逼近10%。
文章说明:本文基于公开信息、公司公告及行业分析整理而成,旨在提供信息参考,不构成任何投资建议。固态
电池技术仍在快速发展中,请读者以最新官方发布信息为准。
说明:对本文中提及细节有任何补充或关注固态电池的发展时,随时联系沟通,联系方式如下 :
电话021-20707860(或加微信13585549799)杨朝兴,谢谢!
SMM10月29日讯:
要点:金龙羽新能源(惠东)公司固态电池材料项目环评公示,负极材料:硅碳负极1000吨/年;电解质:固态电解质3000吨/年,90%外售、10%自用;隔膜材料:锂离子电池涂覆隔膜1550吨/年。投资金额2.01亿元,预计投产时间为2026年10月。

2025年10月27日,惠州市生态环境局就金龙羽新能源(惠东)有限公司新能源固态电池材料项目环评公示。项目地点:惠州市惠东县白花镇惠州新材料产业园内。

主要生产固态电池材料,其中正极材料:磷酸锰铁锂1万吨/年;负极材料:硅碳负极1000吨/年;电解质:固态电解质3000吨/年,90%外售、10%自用;隔膜材料:锂离子电池涂覆隔膜1550吨/年。
投资金额2.01亿元,预计投产时间为2026年10月。


数据来源:环境局附件
SMM认为,金龙羽在固态电池方面从正极、负极、电解质和隔膜做了全产业布局,从这些材料产品来看,固态电池领域目前重点在半固态领域。
金龙羽固态电池项目动态
【金龙羽投建固态电池项目】金龙羽4月2日公告称,公司孙公司金龙羽新能源(惠东)有限公司拟在惠州新材料产业园内投资建设固态电池关键材料量产线项目,总投资额为12亿元,从长远来看,如果项目能够顺利实施并投产,对公司产业布局和经营业绩将具有积极影响。
据SMM预测,到2028年全固态电池出货量13.5GWh,半固态电池出货量160GWh。到2030年全球锂离子电池需求量2800GWh左右,其中2024年到2030年电动车所需的锂离子电池需求量年均复合增长率在11%左右,储能所需锂离子电池需求量年均复合增长率在27%左右,消费电子所需的锂电池的需求量年均复合增长率在10%左右。 2025年全球固态电池的渗透率在0.1%左右,预计2030年全固态电池渗透率有望达到4%左右,2035年全球固态电池的渗透率或将逼近10%。
文章说明:本文基于公开信息、公司公告及行业分析整理而成,旨在提供信息参考,不构成任何投资建议。固态
电池技术仍在快速发展中,请读者以最新官方发布信息为准。
说明:对本文中提及细节有任何补充或关注固态电池的发展时,随时联系沟通,联系方式如下 :
电话021-20707860(或加微信13585549799)杨朝兴,谢谢!
—登录免费查看最新资讯—