SMM 8月6日讯:7月,对于光伏和锂电行业都是不平凡的一个月,在国家“反内卷”政策的带动下,光伏、锂电板块快速调整,资金大量涌入,投资者疯狂的热情带动工业硅、多晶硅以及碳酸锂期货价格在7月接连攀升。碳酸锂期货主连在过去的一个多月的时间内,受政策面及供应端多方消息的扰动,从6月23日最低点的58400元/吨最高涨至7月25日盘中创下的80520元/吨的高位,最高涨幅多达37.88%。不过随着市场情绪逐步恢复正常,碳酸锂期货价格在7月底又步入了下行通道,截至7月31日,碳酸锂主连收盘报68280元/吨,月线上涨8.93%,录得继2024年2月以来的最大月线涨幅。

现货价格方面,碳酸锂现货报价在7月份也接连上涨,不过现货市场的涨幅并不敌期货市场那么不理智及疯狂,7月碳酸锂现货均价最高在7月28日触及73900元/吨,较6月24日的年内低点59900元/吨上涨14000元/吨,最高涨幅达23.37%。月度涨幅方面,据SMM现货报价显示,截至7月31日,电池级碳酸锂现货均价报72000元/吨,较7月1日的61300元/吨上涨10700元/吨,涨幅达17.46%。
具体来看碳酸锂期货价格走势分析:在7月中上旬,碳酸锂期货价格接连上涨主要是由政策面带动。进入7月,国家多次公开提及“反内卷”的话题,光伏、锂电池和电商作为国内内卷的“重灾区”,自然颇受市场关注。而虽然反内卷政策对双硅影响更明显,但对碳酸锂也有一定程度上的情绪面的作用,因此,市场情绪高涨,短期资金大量流入,带动碳酸锂期货市场进入非理性波动的阶段。
“反内卷”为碳酸锂期货价格提供上涨契机 供应端扰动再度“火上浇油”
而在碳酸锂价格震荡上涨的同时,市场上也出现了多家锂盐企业相继停产的消息,首先是7月中旬的藏格矿业,彼时公司发布公告称,7月16日收到海西州自然资源局、海西州盐湖管理局下发的《关于责令立即停止锂资源开发利用活动的通知》,要求其立即停止违规开采行为并积极整改,完善锂资源合法手续,待锂资源手续合法合规后,向海西州盐湖管理局申请复产,经申请通过后方可复产。藏格矿业表示,收到《通知》后,公司全资子公司藏格锂业已按要求停产;同时,公司正积极推进锂资源开采手续办理,待锂资源开采手续办理完成后,将及时向海西州盐湖管理局申请复产。 据SMM彼时了解,此次涉及停产的产线月产能约为1200吨碳酸锂当量,该产线停产对国内碳酸锂市场整体供应影响较为有限。

提及对公司的影响,藏格矿业表示,根据2025年经营计划,藏格锂业预计实现碳酸锂产量11,000吨、销量11,000吨;上半年实现产量5,170吨、销量4,470吨,实现净利润约4,852万元,占公司整体净利润的比例很低。总的来说,碳酸锂业务占净利润比例较低,此次停产对公司当期经营业绩影响有限。
7月22日,江特电机方面也发布了子公司停产检修的公告,停产检修的范围为宜春银锂的全部锂盐生产线,旨在进一步降低生产成本,确保生产设备后续的安全稳定运行。江特电机表示,在本次停产期间,宜春银锂将组织技术团队对生产设备进行全面检修,并对部分设备进行技术改造,使生产设备达到最佳的运行水平。

提及该事件对公司的影响,江特电机表示,本次宜春银锂停产检修,预计对全年的经营业绩不会产生重大不利影响,具体影响以公司披露的财务报告为准。宜春银锂本次停产检修完成后,有助于进一步提高产线设备的稳定性和运行水平,进一步降低生产成本,提升综合效益,符合公司和全体股东的利益。本次检修不会影响已有销售合同和未来一段时间的供货。宜春银锂预计于2025年7月25日对产线进行设备检修,预计检修时间26天左右。除上述情况外,公司其他业务生产运营情况一切正常。
而早在6月28日,中矿资源也曾发布公告称,为进一步降低锂盐业务生产成本,加速推进智能制造转型升级,深化绿色低碳发展模式,中矿资源集团股份有限公司下属全资公司中矿资源(江西)锂业有限公司拟对年产2.5万吨锂盐生产线进行综合技术升级改造,投资建设年产3万吨高纯锂盐技改项目。项目总投资额为12,074.42万元,资金来源为中矿锂业自有资金或自筹资金,停产检修及技改时间约为6个月。

公告中提到,本项目是围绕年产2.5万吨锂盐生产线的停产技改项目,在项目建设期间,将会对公司锂盐业务的产量和销量产生一定影响。
而除了上述三个已经外发公告确认的企业减停产动态,在7月下旬,市场上捕风捉影的关于江西锂矿采矿证的合规问题以及传闻中青海某头部盐湖企业因传矿证过期及超采问题被检查等消息,也一度刺激碳酸锂险些一次性拿下两个涨停板,不过鉴于上述消息暂未得到证实,因此,在最初的一波情绪带动的资金大量涌入之后,碳酸锂期货市场逐步回归理性,进入8月之后,期货价格波动逐步收窄。
广期所亮度出手为碳酸锂期货市场“降温”
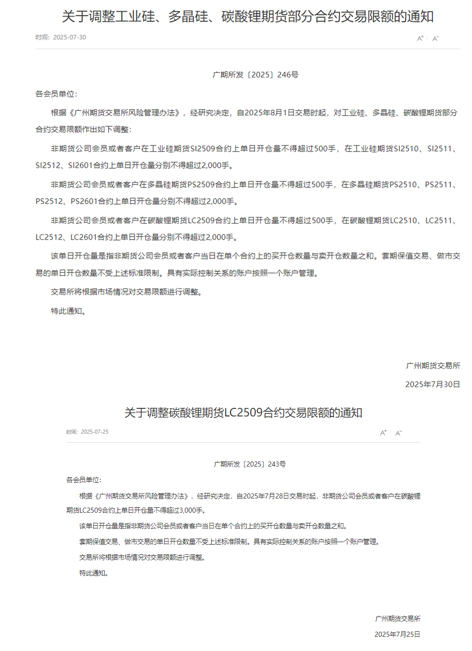
值得一提的是,因碳酸锂持续大幅波动,广期所曾在7月多次出手为碳酸锂期货“降温”。7月30日,广期所发布《关于调整工业硅、多晶硅、碳酸锂期货部分合约交易限额的通知》,其中规定,非期货公司会员或者客户在碳酸锂期货LC2509合约上单日开仓量不得超过500手,在碳酸锂期货LC2510、LC2511、LC2512、LC2601合约上单日开仓量分别不得超过2,000手。有业内人士指出,限仓措施是为抑制短线的投机资金,防止相关品种价格继续大幅上涨偏离基本面,引发市场风险。
7月25日,广期所还发布了《关于调整碳酸锂期货LC2509合约交易限额的通知》,其中提到,经研究决定,自2025年7月28日交易时起,非期货公司会员或者客户在碳酸锂期货LC2509合约上单日开仓量不得超过3,000手。

而虽然碳酸锂期货价格在7月大幅上涨,甚至一度拉涨至8万元/吨的高价,但据SMM了解,实际现货市场供需并未出现明显的缺口,国内碳酸锂库存也处于14万吨左右的高位,下游整体对碳酸锂8万元/吨的高价抵触强烈,接受度有限。
7月碳酸锂现货市场过剩幅度明显收窄 8月有何期待?
不过7月因期货市场套保机会显现,促使此前低开工率的锂盐企业陆续复产,行业整体供给能力显著回升,据SMM数据显示,7月国内碳酸锂月度总产量首次突破8万吨大关,同比大幅增长26%。其中锂辉石端产出的碳酸锂增幅最为明显,一方面,是因部分一二线锂盐厂产线恢复生产,贡献增量;另一方面,非一体化锂盐厂在期货套保利润刺激下提高开工率,推动产量增长。需要注意的是,虽然锂辉石端碳酸锂产出在套保利润支撑下维持高产,但青海、江西锂资源供应扰动制约了整体产量增幅。7月需求端则受益于储能市场的持续拉动,呈现稳定增长。因此,整体来看,7月碳酸锂市场仍延续过剩格局,但过剩幅度已经明显收窄。
展望8月,SMM认为,考虑极端情况发生(如矿山停产),相关锂盐厂仍可依赖库存及散单采购维持少量生产。此外,锂辉石端在套保利润支撑下,叠加部分柔性产线仍有爬产预期,预计8月碳酸锂总产量仍具增长潜力。而随着下游进入“金九银十”备货周期,需求端排产预计将显著提升5%以上。整体来看,8月碳酸锂市场将转向紧平衡或进入去库阶段。
此外,需要注意的是,据此前市场消息,江西8座锂矿因环保及采矿证问题被要求整改,其中一家头部矿山的采矿许可证将于8月9日到期,续证进展尚不明确。若续证受阻,该矿山可能面临短期停产,预计影响月均1万吨LCE(碳酸锂当量)供应。但因市场消息真假参半,目前关于此番矿山的相关动态仍未有官方确切的消息认证,因此,SMM建议市场各方保持理性,避免盲目跟风操作。SMM后续也将持续追踪相关动态。












