
SMM电池回收与循环产业大会
大会时间:2026年7月16日-17日
大会地点:浙江 宁波
大会邀请:宁德时代、比亚迪、天能、超威、骆驼、理士、格林美、邦普、华友、Ecovat、Redwood、新时代中能、腾远、中伟、华铂、杰成、赣锋、龙凯、天奇金泰阁、北辰、巡鹰、磷化、中鑫、巴特瑞、红星、鑫茂、国轩、欣旺达、贝特瑞、嘉能可、芳源、美多、S.M.J Industries等
距离免费名片入册截止
已不到2天!
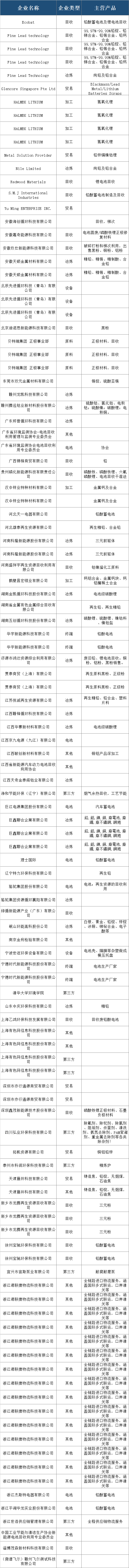
第一版参会企业名单出炉

更新中...
(查看更多名单请添加好友)
联系以上企业
请登记信息,我们为您对接供需!
所有参会企业,都将直面您的品牌展台!
除参会交流,更有丰富商业合作机会↓



前沿热点齐聚,硬核内容输出
1.供需+闭门会(7月16日)
08:00-12:00 签到
10:00-12:00 动力电池回收闭门研讨会
10:00-12:00 供需交流会1N1
14:00-16:00 再生铅闭门研讨会
2.主论坛(7月16日)
13:30-14:00
大会开幕致辞
14:00-14:25 全球电池回收市场现状、趋势与战略机遇
确认出席:于晓舟 副秘书长 中国工业节能与清洁生产协会新能源电池回收利用专业委员会
14:25-14:50 生产者责任延伸制:电池回收行业的政策驱动与变革影响
拟邀:朱文龙 浙江超威八方循环产业有限公司
14:50-15:15 2026年铅酸电池以旧换新政策再升级——消费端驱动的废电池回收体系重构
拟邀:中国电池工业协会
15:15-15:40 全球电池循环经济的多边合作机制与产业协同发展路径
拟邀:
Ben Gilliams SVP Strategic Programs Redwood Materials
15:40-16:05 韩国电池循环利用政策体系与全产业链闭环实践
拟邀:Paul Yum Vice President SungEel HiTech Co Ltd
16:05-16:30 国际监管紧缩下,锂电回收的市场突围与跨境贸易机会
拟邀:Kenny Commercial Glencore Singapore Pte Ltd
16:3-17:30 圆桌:突围与重生:回收企业如何在“内卷”与“出海”中寻找新大陆?
- 主持人: 傅子凯 董事长 赣州龙凯科技有限公司
- 拟邀:张宇平 副总经理 格林美股份有限公司
- 确认出席:李长宝 采购总监 广东邦普循环科技有限公司
- 拟邀:沈惠良 浙江华友钴业股份有限公司
- 确认出席:罗永辉 副总经理 江西天奇金泰阁钴业有限公司
3.再生铅产业论坛(7月17日)
9:00-9:25 废铅酸蓄电池智能化破碎分选系统——杂质含量降至0.003%以下的技术突破
拟邀:湖南江冶机电科技股份有限公司
9:25-9:50 全球铅酸电池回收市场新格局——中国企业“走出去”的战略机遇与国际规则应对
拟邀:吴扣月 COO 理士国际
9:50-10:15 “反向开票”落地一周年——废铅蓄电池回收税收困境与破局之道
拟邀:朱开源 总经理 徐州宝驰环保科技有限公司
10:15-10:40 从‘中国方案’到‘全球标准’:铅酸蓄电池回收的国际化突围
确认出席:李金惠 教授,巴塞尔公约亚太区域中心执行主任 清华大学环境学院长
10:40-11:05 重塑全球铅流:海外粗铅涌入对中国原料供应格局的短期冲击与长期影响
拟邀:豫光金铅集团
11:05-11:30 供需错配下的破局:中国再生铅行业结构性矛盾与全球化突围
确认出席:王美丽 高级分析师 上海有色网信息科技股份有限公司
11:30-11:55 废铅酸蓄电池低温熔炼技术的产业化突破与碳减排贡献
拟邀:李军 副总经理 湖北金洋冶金股份有限公司
12:00-13:00 自助午餐
14:00-14:25 再生铅纳入期货交割:规则解读、机遇与市场影响
拟邀:李易骏 有色商品事业部总经理 中信期货有限公司
14:25-14:50 原料争夺白热化——2026年废铅酸电池供需缺口扩大与再生铅企业生存困境
拟邀:王阳 秘书长 中国物资再生协会废旧电池回收利用分会
14:50-15:15 再生铅企业出海:政策东风下的‘价格狂欢’与‘技术暗战
拟邀:泰中有色金属国际有限公司
15:15-15:40 2026年铅价走势研判:供需格局、政策红利与市场波动
确认出席:夏闻鸣 高级分析师 上海有色网信息科技股份有限公司
15:40-16:30 圆桌:铅酸回收企业生存之道:面对锂电挤压,如何守住基本盘并拓展新业务?
拟邀:
- 浙江天能环保科技有限公司
- 浙江超威八方循环产业有限公司
- 江苏海宝资源循环科技有限公司
- 安徽鲁控环保有限公司
4.动力电池回收论坛(7月17日)
9:00-9:25 “政策强监管下,动力电池回收的破局与新生——暂行办法影响深度解析”
拟邀:王攀 中汽数据有限公司
9:25-9:50 印度锂电回收市场:百亿美元蓝海的机遇与瓶颈
拟邀:Amar Singh Secretary General Material Recycling Association of India(MRAI)
9:50-10:15 欧洲锂回收工业化之路:Accurec的技术创新与欧盟法规应对
拟邀:Robert Hiesch CEO Accurec Recycling GmbH
10:15-10:40 从东南亚到欧洲:EcoNiLi的全球扩张之路与新兴市场机遇
拟邀:Jayden Goh Founder EcoNiLi Battery Group
10:40-11:05
确认出席:廖从银 总经理 骆驼集团资源循环襄阳有限公司
11:05-11:30 从梯次利用到安全闭环:政策取消如何重塑动力电池回收新生态
确认出席:唐骏杰 总经理 绿循新能源产业(广东)有限公司
11:30-11:55 海外布局进行时:动力电池回收企业的全球化机遇与挑战
确认出席:孙圆 BDM 南京金利检验有限公司
12:00-13:00 自助午餐
13:30-13:55 临界点与重塑:全球锂电回收下一个十年的政策驱动力——从中美欧新规看产业格局演变
确认出席:王聪 VP 上海有色网信息科技股份有限公司
13:55-14:20 欧盟“电池护照”倒逼产业升级:中国电池回收产业如何应对国际绿色壁垒?
确认出席:夏学平 副总经理 江西赣锋循环科技有限公司
14:20-14:45 “一带一路”绿色合作:中国电池回收技术装备走出去的机会与风险
拟邀:刘刚锋 CTO 苏州博萃循环科技有限公司
14:45-15:10 活性炭选型如何撬动回收企业降本增效的“隐形杠杆”
拟邀:赵辉 总经理 山西新辉活性炭有限公司
15:10-15:35 全球镍钴锂价格的变动对电池回收格局的影响
确认出席:林子雅 锂电回收首席分析师 上海有色网信息科技股份有限公司
15:35-16:30 圆桌论坛:新规落地,五省执行差异与地方监管创新
核心:《暂行办法》在川/粤/赣/皖/鲁的落地细则、执法尺度、补贴与考核差异。
讨论点:
- 各省如何落实溯源、网点建设、生产者责任?
- 地方监管堵黑市、保正规的创新手段。
- 跨区域回收协同与壁垒(运输、资质互认)。
- 主持人:于晓舟 副秘书长 中国工业节能与清洁生产协会新能源电池回收利用专业委员会
- 拟邀:耿立才 主任 四川省新能源电池回收利用专业委员会
- 确认出席:郑秋华 秘书长 广东省环境监测协会-电池回收利用管理与监测专业委员会
- 确认出席:傅小龙 秘书长 江西省新能源汽车动力电池回收利用协会
- 拟邀:昝向明 秘书长 安徽省新能源汽车动力蓄电池回收利用产业联盟
- 拟邀:高超 秘书长 山东动力电池回收利用协会
凡是4月30日前登记报名电池回收大会将获得价值500元的“名片入册”权益
“名片入册”是将您的名片信息加进每一本会刊中您的商机信息,将跟随每位参会者回到企业永久留存!
会议咨询:15216637016 唐女士












