在全球能源转型与数字经济加速发展的背景下,白银作为兼具工业属性和金融属性的战略金属,其产业链正经历深刻变革。一方面,光伏、新能源汽车、5G通信等新兴领域对白银的需求持续攀升,推动行业向高附加值、绿色化方向升级;另一方面,资源约束、技术壁垒与市场波动对产业链韧性提出更高要求,亟需通过创新驱动实现全链条协同发展。
叠加中国“双碳”目标推进与全球ESG投资浪潮,白银产业在绿色生产、循环利用及低碳技术应用上的需求愈发迫切。国家发改委《“十四五”循环经济发展规划》已明确提出加强贵金属资源循环利用,而国际银价波动与地缘政治风险,进一步倒逼企业提升供应链自主可控能力。
立足这场产业变革与政策红利双向叠加的关键节点,现重磅发布2026 SMM(第七届)白银产业链创新大会第二波参会进程函:本届盛会将于 6 月 11 日 —12 日在江苏昆山隆重召开,本届大会将以国际化视野、前沿化议题、精准化对接机制,汇聚全球龙头企业、科研专家、政策代表与行业新锐,搭建思想交流、资源互通、技术落地的高端合作平台。我们诚邀行业同仁共赴昆山盛会,把脉白银市场后市走向,凝聚产业链联动合力,共探创新转型路径、共绘产业高质量发展新蓝图。
会议注册链接:https://meeting.smm.cn/89a7b32e/application-meeting
点击报名表单立即登记参会,,深耕赛道机遇、聚力同行共赢,我们在昆山静待莅临!
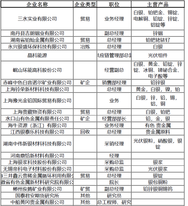
白银会最新进程函





SMM会议联系人:孙智龙
电话:13262611571
邮箱:sunzhilong@smm.cn











