2026年年初,固态电池领域的热度远超预期,行业动态频繁涌现。整车企业加速推进实车验证工作,电池与材料企业则在核心材料突破和产能建设方面积极布局。多方携手合作,共同推动固态电池从技术研发阶段,迈向市场应用阶段。
整车企业进展
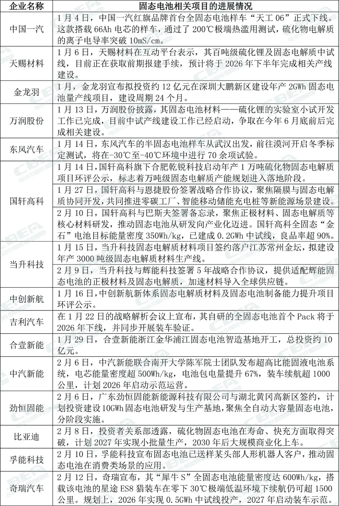
红旗:全固态电池样车“天工06”已下线,其搭载的66Ah电芯通过多项严苛测试,硫化物电解质离子电导率达行业领先水平。
东风:半固态电池样车在漠河完成冬季标定测试,验证了电池在极端低温环境下的性能稳定性。
吉利:自研全固态电池Pack即将下线,装车验证工作有序推进,其同时公布了详细的产业化时间表。
奇瑞:发布高能量密度全固态电池“犀牛S”,并展示了搭载该电池的车型,在低温下的超长续航能力,中试线投产在即。
电池与材料企业进展
比亚迪:硫化物固态电池技术取得重大突破,寿命和快充性能显著提升,为其2027年实现小批量生产奠定基础。
国轩高科:全固态“金石”电池中试线建成,能量密度目标达350Wh/kg,同时其将加速推进硫化物固态电解质项目环评。
中汽新能:联合南开大学发布固液电池系统,电芯能量密度超500Wh/kg,计划年内启动示范运营。
当升科技:签约建设大规模固态电解质材料生产线,并与辉能科技建立长期战略合作关系。
其它企业:天赐材料、万润股份等,正推进硫化锂及固态电解质中试线建设;合壹新能、金龙羽、劲恒固能等,拟投资建设固态电池生产基地,总投资规模庞大。
多元化应用新动态
孚能科技:积极拓展固态电池应用领域,已向头部人形机器人客户送样,探索消费类场景应用新可能。
表:2026年初中国固态电池企业最新进展(不完全统计)

数据来源:动力电池应用分会研究中心整理
上述企业动态表明,固态电池产业已从实验室样品阶段,迈入整车产品验证与规模化生产筹备阶段。产业链上下游正开展协同合作,加快推动技术落地,携手助力固态电池产业走向成熟。










