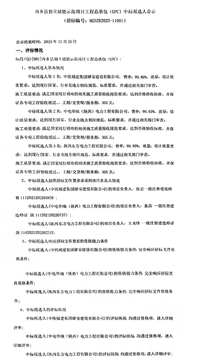
北极星储能网获悉,12月22日,内乡县独立储能示范项目工程总承包(EPC)中标候选人公示。
第一中标候选人为中铁城建集团雄安建设有限公司,费率为99.86%;
第二中标候选人为中电华瑞(陕西)电力工程有限公司,费率为99.63%;
第三中标候选人为陕西东方电力工程有限公司,费率为99.95%。

据招标公告了解,项目招标人为河南衡睿新能源科技有限公司,项目建设地点位于河南省南阳市内乡县。
项目拟建设电化学储能电站规模为200MW/400MWh,厂址内新建220kV升压站一座及配套外输线路,电站配套建设电控综合楼及运营系统、监控系统、安装电池舱等配套设施,采用数字化建设,通过大数据、云计算等数字化技术,开展电池状态分析、预判和主动报警,实现运行维护提前判断和故障急早排查,保障储能设备安全性。
计划工期 有效工期 365 天,在履约过程中,如因变更设计,不可抗拒(连续暴雨(雪)天、停电)的因素,经业主确认后延长工期。开工时间以开工令为准(相关部门审批时间不计算在内)
原公告如下:











