11月28日,南网储能公司云南丽江华坪产业园区电池储能项目施工公开招标项目招标公告发布。
南方电网储能股份有限公司丽江分公司拟于云南丽江建设一座电化学储能电站,储能系统采用全钒液流+铁铬液流电池,直流侧装机容量为100MW/400MWh,储能系统采用预制舱布置;储能系统经变流升压至35kV后汇入升压站35kV母线,本期配套建设一个220kV预制舱升压站,线路长度约11公里(线路送出工程由云南电网公司投资建设)。
招标范围主要包含地基处理、设备基础、电缆沟、全站接地、消防系统、附属工程等施工;配合完成工程报审与检测验收;按照本项目需求完成教育培训、生产准备文件编制;通过竣工验收,完成全过程档案归档,配合发包人创国家优质工程。
原公告如下:
南网储能公司云南丽江华坪产业园区电池储能项目施工公开招标项目招标公告
(项目编号:CG0200022002214826)
1.招标条件
本招标项目南网储能公司云南丽江华坪产业园区电池储能项目施工公开招标项目,招标人为南方电网储能股份有限公司,项目资金来自自筹资金,该项目已具备招标条件,现对本项目进行公开招标。
2.项目概况和招标范围
2.1项目概述:南方电网储能股份有限公司丽江分公司拟于云南丽江建设一座电化学储能电站,储能系统采用全钒液流+铁铬液流电池,直流侧装机容量为100MW/400MWh,储能系统采用预制舱布置;储能系统经变流升压至35kV后汇入升压站35kV母线,本期配套建设一个220kV预制舱升压站,线路长度约11公里(线路送出工程由云南电网公司投资建设)。
2.2招标范围:主要包含:
地基处理、设备基础、电缆沟、全站接地、消防系统、附属工程等施工;配合完成工程报审与检测验收;按照本项目需求完成教育培训、生产准备文件编制; 通过竣工验收,完成全过程档案归档,配合发包人创国家优质工程。
具体详见技术规范书要求。
2.3招标项目所在地区:云南省丽江市。
2.4资格审查方式:资格后审。
2.5招标分类:专项。
2.6标的清单及分包情况:

3.投标人资格要求
3.1通用资格要求

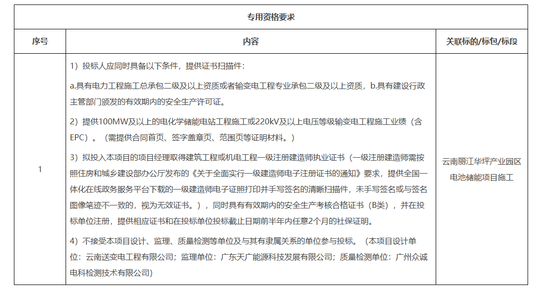
3.2专用资格要求











