在由SMM主办的GBRC 2025 SMM电池回收与循环利用产业大会上,安徽鲁控智造有限公司锂电项目负责人 刘琳波围绕“锂价波动下的回收企业生存之道---技术创新与商业模式双轮驱动”的话题展开分享。

近10年的锂价走势堪比“过山车”
2015-2019年:碳酸锂价格从约4.2万元/吨低点一路涨至2018年近16万元/吨,随后在2019年底跌至4.8万元/吨。
2020年:价格在4-6万元/吨左右波动,处于相对较低水平。
2021年:受新能源产业蓬勃发展影响,碳酸锂价格一度走高,年底暴涨到近30万元/吨。
2022年:延续上涨趋势,11月盘中最高突破60万元/吨,达到历史峰值。
2023年:价格大幅下跌,受新能源汽车国家补贴退坡等因素影响,下游需求增速放缓,年底跌至10万元/吨左右。
2024年:年初约10万元/吨,全年整体处于下跌态势,年底跌至7.8万元/吨附近。
2025年:截至6月4日,价格在5.88-6万元/吨之间,均价约5.98万元/吨,处于历史低位。7月下旬,价格回升至每吨8万元左右,呈现出V型反转态势。
未来还会再现2022年的神话吗?企业更需要做的是,放弃幻想,苦练内功!
回收企业分类
电芯厂车企生产责任延伸自身建立的回收企业(邦普);
国企或上市企业基于自身供应链建设和战略布局建立的回收企业(中资环);
完全独立的第三方回收企业;
作坊式回收企业。
谁的抗风险能力最弱?
白名单企业从5家增加到156家;
企查查数据显示2024年中国有1417家动力电池回收企业注销吊销,平均每天关闭约20家。
回收企业的生命线
原料和技术,哪一个更重要?
原料来源
电芯厂的边角余料;
车企的测试退役电池;
拆解厂等社会类退役报废电池;
各种中间品;
各种含有价金属的废料
......
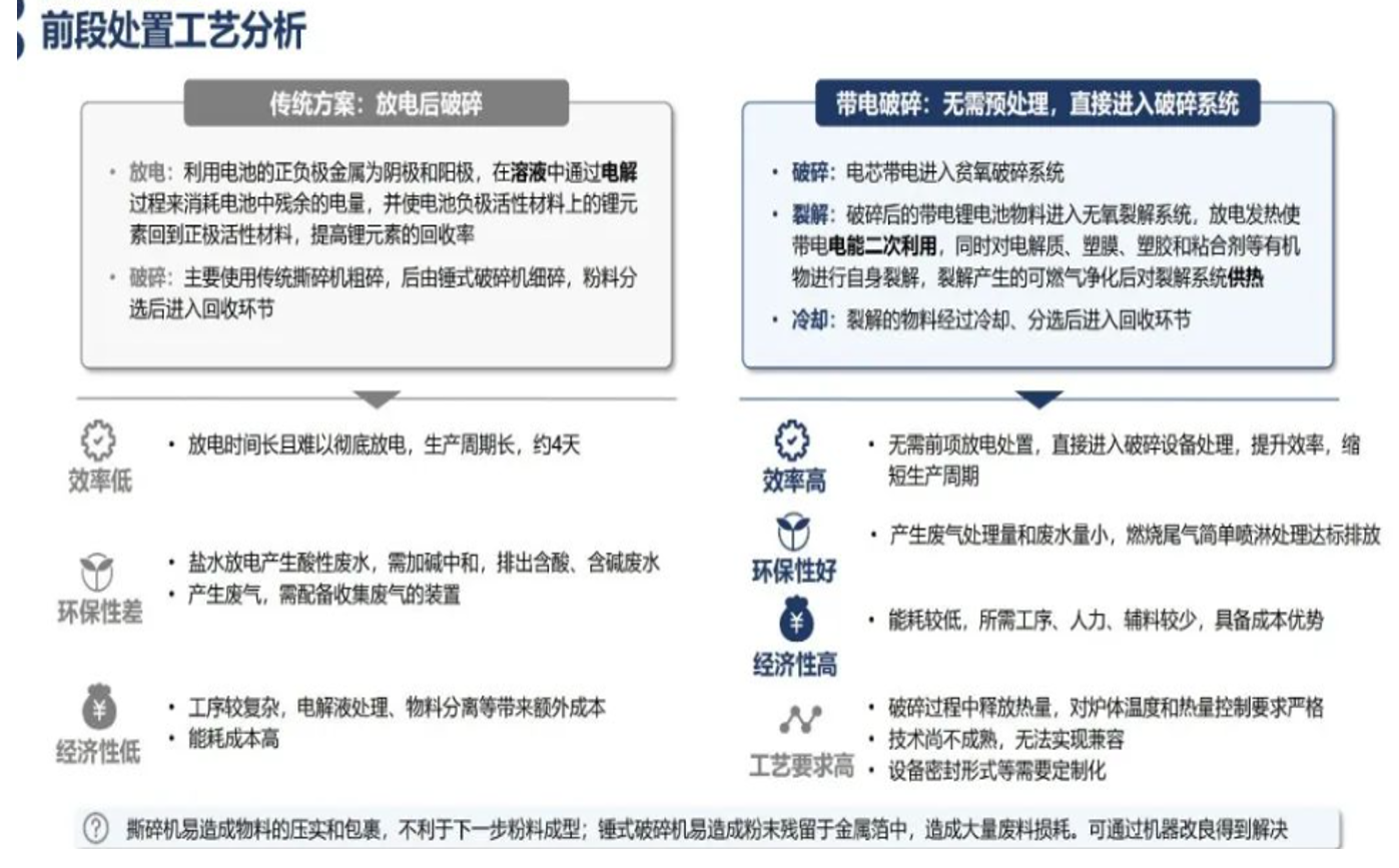
现有的技术模式


此外,他还介绍了火法回收工艺和湿法回收工艺的技术特点。在提及现有技术创新时,他提到了生物法和精细拆解修复。

现有的商业模式

如何创新?
创新技术模式
创新商业模式
创新技术模式的原则
拓宽渠道 缩短流程 物尽其用
创新的原则
技术:
在布局新技术时:宏观层面研判潜在应用市场及特征,微观层面统筹考虑不同技术路线本征特性,紧跟下游客户需求,以此明确技术研发投入的侧重及优先级,指导产品设计及市场导入节奏。
供应链:
在建设供应链时:通过投资并购实现供应链垂直整合,或与上下游企业开展战略合作打造供应生态保持成本竞争力,并加强供应链碳足迹管理,布局再生材料供应,完善电池后生命周期管理体系,以满足海外市场需求,提高企业全球经营及治理能力。
商业模式:
在探索新商业模式,试水创新业务,拓展新应用时:根据不同的细分应用场景的用户需求和痛点,基于自身现状及战略方向,明晰创新业务带来的价值,在品牌,营销,售后服务等方面更新迭代。
创新的原则
优化回收网络与布局:产业链上下游企业合作,共建回收网络,充分吸纳行业优质网点资源,降低建设投入成本,避免重复建设。
强化与提升回收技术:包括提升拆解环节的自动化水平,强化梯次利用环节的检测与安全评估能力,提高再生利用环节的金属提取与原材料处理工艺能力。
提升ESG管理水平:企业应提前做好碳足迹评估,同时通过优化电池生产工艺,加大清洁能源供电规模等措施降低碳足迹,提升产品的国际竞争力。
提前规划海外布局:规划布局海外业务产能,熟悉当地法规政策与责任义务,推广产业链一体化布局,适应环保政策愈发严苛的海外市场。
创新的原则-新思维
作为回收企业,我们在积极配合执行国家政策的同时,还应该积极探索。自身的发展模式,在努力发展好自身的同时,积极为国家新能源的发展贡献我们自己的力量。我们在技术,渠道,模式几个方面进行了如下探索。

创新的原则-新平台
创新的原则-新渠道
找到市场空白,在夹缝中找机会,做细分市场的老大,如拼夕夕。
1. 行业痛点
产品缺乏标准、电芯兼容性差、目前还没有一款梯次的品牌产品。
2. 革新工艺
突破传统的技术工艺、更优更有效的生产方式。
3. 创新渠道
找准产品定位、专注细分市场
发展愿景
成为安徽布局最为完整的新能源锂电池回收综合利用企业,成为工艺最新、产业链最完整、渠道最完善、效率最高的低碳环保企业,成为优秀的锂电池材料供应商,成为优秀的废旧动力电池回收商。
小结
行业其实还处于相对初级阶段,回收工艺、技术、设备、商业模式都亟待迭代升级,先进生产力淘汰落后生产力是必然,任何行业都需要经历这个阶段,只是行业门槛会越来越高,对资金,资质,规模,管理水平要求会越来越高,单一的产品和单一的经营模式在未来的市场竞争中将不具备抵御风险的能力,要打组合拳,完善产业链,要加大研发投入,缩短工艺流程,敢于尝试新的技术路线,要引入金融工具以抵御起伏频率较高的市场风险,要精细化运营管理。在持续增量的市场背景下,谁都有可能成为弄潮儿!











