
大会名称:GBRC 2026SMM电池回收与循环产业大会
大会时间:2026年7月16日-17日
大会地点:浙江 宁波
联系方式:15216637016 唐女士
当前仍享专属早鸟特惠!错过即刻涨价!扫码预留席位
最近很多人问:4月1号新规出来后,这些靠收电池挣点辛苦钱的小作坊,是不是要被“团灭”了?
直接说结论:非法拆解、翻新、卖黑货的路子确实走不通了,但换个干法,照样能干。
1.新规的“三板斧”砍向谁?
第一,车电一体报废。报废车必须带电池一起走,以前私下拆电池卖的路被堵死。
第二,一池一码全程溯源。每块电池都有“身份证”,来路不明的货风险极大。
第三,严禁旧电池用于电动自行车。以前把汽车旧电池简单翻新装到两轮车上,这条路彻底断了。
这三刀砍下来,靠收黑货、野蛮拆解、低价抢市场的小作坊,确实活不下去了。
2.小作坊以前为什么能活?
小作坊为什么能抢走大部分货源?因为它们在安全、设备上几乎零投入,成本低得惊人,敢用高价去抢电池,正规军反而收不到货。这就是典型的“劣币驱逐良币”。
有行业专家指出,新规实施后,小作坊的生存空间将被大幅压缩,短期内部分可能转入更隐蔽状态,但长期来看其市场空间将持续萎缩,行业灰色地带将逐步被清理。
3.想继续干?两条路可以走
第一条:做正规渠道的“末端触角”。 正规回收厂缺稳定货源,你可以帮它们收货、分类,自己不拆解,赚渠道的钱。
第二条:从“拆解工”升级为“电池猎人”。 只做检测、分类、对接,把技术活交给正规企业。同样赚钱,心里踏实。
新规不是要把你赶尽杀绝,而是要把这个行业从“野蛮生长”拉入“规范有序”。
“黑回收”的路,以前风险大、利润高,但现在走不通了。而“正规军”的路,以前利润薄,但随着行业洗牌,以后只会越来越宽。
关键在于,你要选对方向,跟上节奏。 与其焦虑“小作坊还能不能活”,不如问问自己:我能不能成为那个被正规军需要的“编外力量”?
GBRC 2026SMM电池回收与循环产业大会作为电池回收循环领域权威盛会,大会将聚焦铅酸/锂电池回收、新规落地、溯源体系、渠道合规、梯次利用、全球化布局等核心议题,汇聚头部回收企业、资质厂商、渠道服务商,为个人回收从业者、中小商户提供政策解读、合规路径、合作对接一站式解决方案,帮你抓住行业规范化转型红利。
机会永远留给看得懂风向、愿意顺势而为的人。
大会名称:GBRC 2026SMM电池回收与循环产业大会
大会时间:2026年7月16日-17日
大会地点:浙江 宁波
现在报名不仅享早鸟价,还赠送名片入册(仅限前10名)
议程总览
会议第一天,2026年7月16日
- 供需交流会
- 闭门研讨会(定向邀请)
- 大会主论坛
会议第二天,2026年7月17日
- 再生铅产业论坛
- 动力电池回收论坛
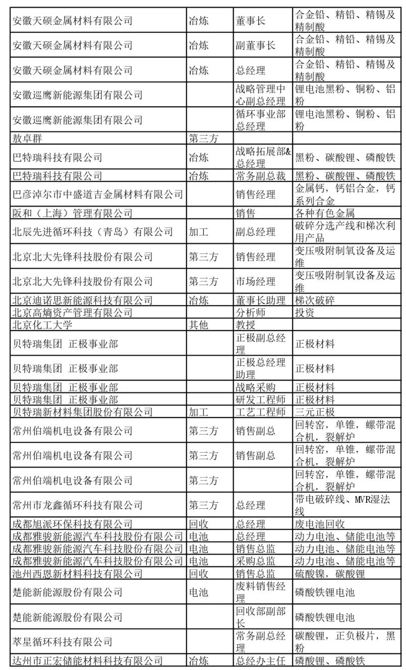
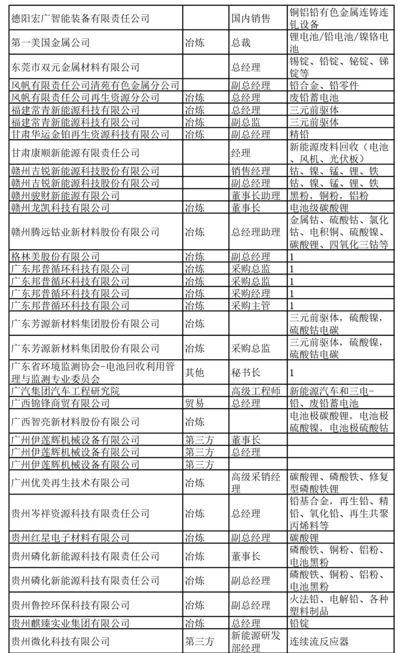
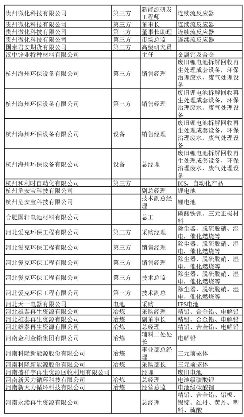
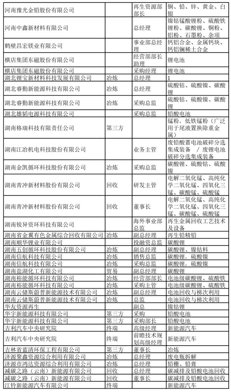
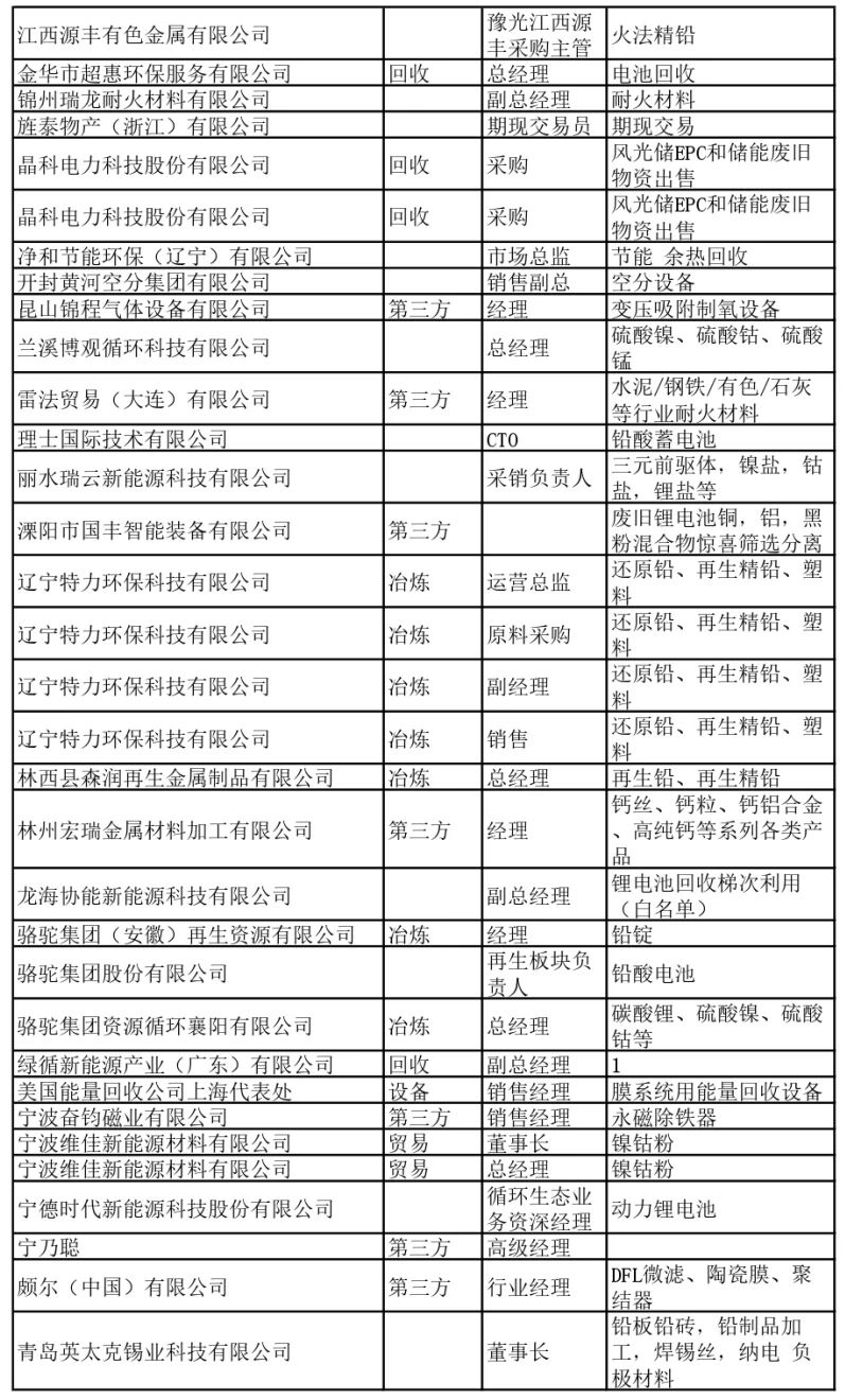
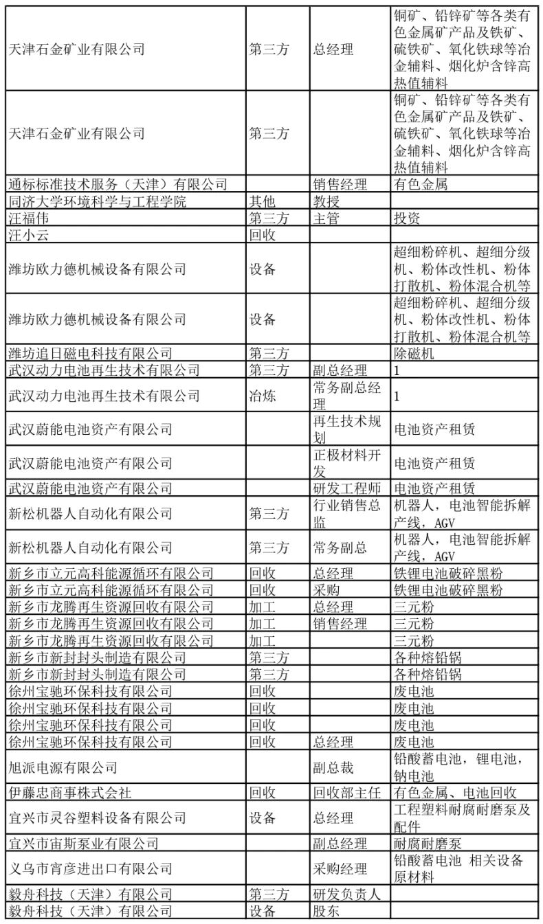
往届参会名单














2026年7月16—17日,浙江宁波,GBRC 2026SMM电池回收与循环产业大会邀您与行业头部企业并肩,共探电池回收产业新机遇,共筑循环经济新生态,抢占绿色发展新赛道。
有意向企业可扫码报名或扫码咨询,抢占早鸟优惠名额,先到先得,福利限时享。
会议咨询:15216637016 唐女士












