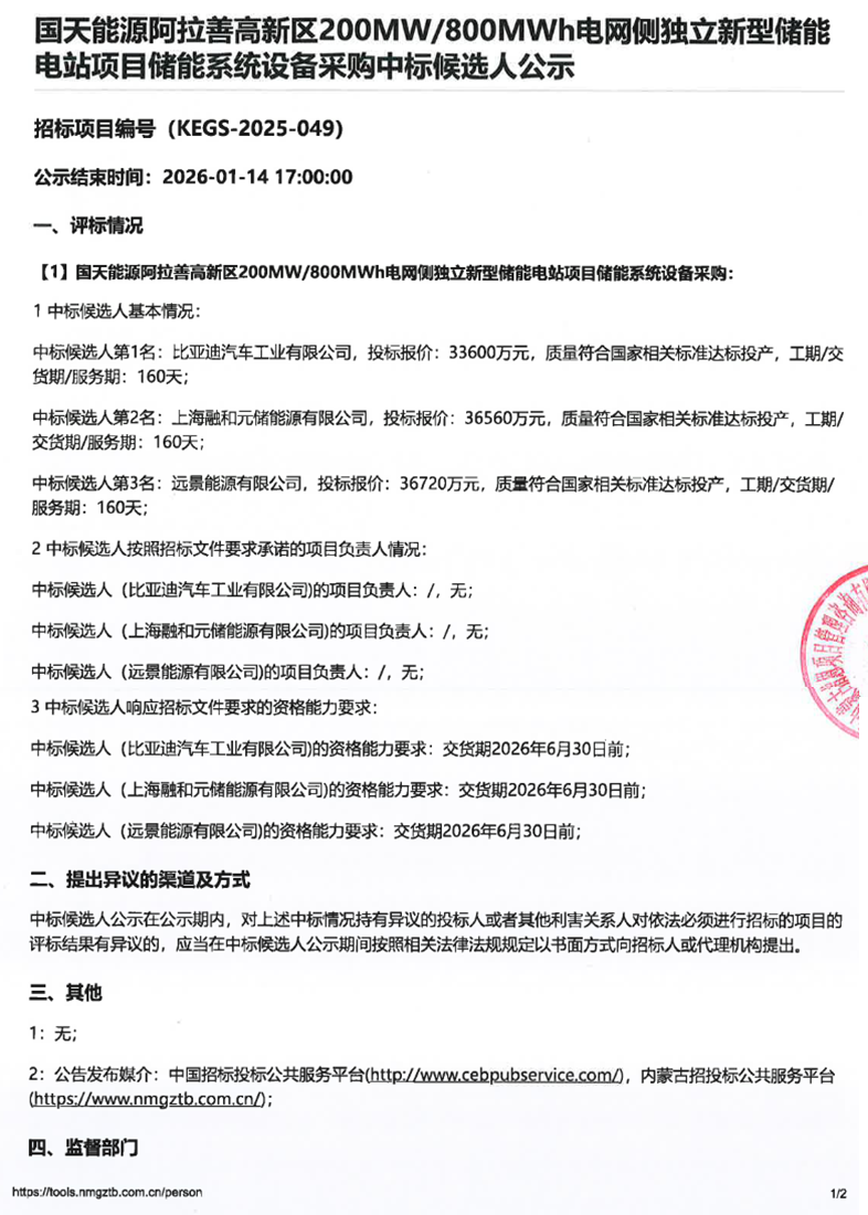
北极星储能网讯:2026年1月9日,国天能源内蒙古阿拉善高新区200MW/800MWh电网侧独立新型储能电站项目储能系统设备采购中标候选人公示,中标候选人前三名分别为比亚迪汽车工业有限公司、上海融和元储能源有限公司、远景能源有限公司。
中标候选人第1名:比亚迪汽车工业有限公司,投标报价:33600万元,合单价0.42元/Wh;
中标候选人第2名:上海融和元储能源有限公司,投标报价:36560万元,合单价0.46元/Wh;
中标候选人第3名:远景能源有限公司,投标报价:36720万元,合单价0.46元/Wh。


2025年12月2日,招标公告公告显示,本工程共建设200MW/800MWh独立共享储能站,采用跟网型非步入式液冷磷酸铁锂储能(200MW/800MWh)。200MW/800MWh跟网储能系统由40个5MW/20MWh储能单元组成,每个5MW/20MWh储能单元包含1台5MW升压变流一体机,4台5MWh储能电池预制舱。建设1座储能220kV升压站,电压等级220/35kV。
项目要求投标人近3年应具有至少2个单体项目容量100MWh或者1个单体项目容量200MWh及以上的磷酸铁锂电化学储能系统集成设备的投运、投产运行业绩,且累计业绩不低于1GWh。且本次招标不接受联合体投标。
原文如下:











