在由SMM主办的2025SMM(第二届)华南铝产业大会-主论坛上,中信证券 宏观分析师 李想博士围绕“反内卷环境下国内宏观经济与政策形势展望”的话题展开分享。

一、“反内卷”政策解读
反内卷政策是什么?
宏观背景:2024年9月政策转向以来,GDP增速回升且保持高位,下一个“五年”经济增长中枢或面临跌破5%的压力
政策措辞:
➢两会:破除地方保护和市场分割,打通市场准入退出、要素配置等方面制约经济循环的卡点堵点,综合整治内卷式竞争
➢2025年 7月中央财经委员会第六次会议召开,会议强调,纵深推进全国统一大市场建设,要聚焦重点难点,依法依规治理企业低价无序竞争,引导企业提升产品品质,推动落后产能有序退出
政策抓手:抑制地方政府无序竞争、提高行业准入门槛和行业标准、推动落后企业产能退出等

本轮反内卷与上一轮供给侧改革有何不同?
2025年7月1日中央财经委会议再次强调治理企业低价无序竞争的问题;回顾2015-2016年供给侧改革的特征,主要通过严禁新增产能、淘汰落后产能、推进企业兼并重组、推行企业错峰生产等方式压降产能;
通过多维行业层面宏观数据分析,我们认为,本轮“反内卷”与上一轮供改主要存在三重差异。一是行业覆盖面更广,二是上游企业经营情况相对更好导致企业自发参与减产意愿相对偏弱,三是本轮供需失衡的部分新兴行业民企占比更高、吸纳的就业人数更多,若采用行政化去产能的方式或更容易带来结构性失业压力;
本轮反内卷政策相对更加温和、更加循序渐进,针对不同行业可能采用不同的政策发力方式。能源、公用事业、公共服务等国家价格管控领域的顺价可能持续进行,国央企占比较大的供需失衡行业可能择机通过行政性调控的方式压降产能;民营企业占比较大的供需失衡行业可能更倾向于采用政策鼓励、行业自律协会发力等市场化机制鼓励行业实现供需均衡。
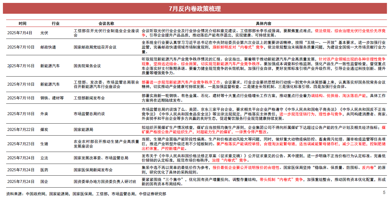
7月反内卷政策密集发声

7月30日政治局会议明确市场化反内卷的基调
政治局会议使用大篇幅讨论反内卷,表明政策重视程度非常高;
将“依法依规治理企业低价无序竞争”改为“依法依规治理企业无序竞争”:表明低价不等同于无序;
将“推动落后产能有序退出”改为“推进重点行业产能治理”:明确范围是“重点行业”,且“产能治理”也较“产能退出”弱化。

反内卷政策当前的思路
当前地方财政紧平衡状态暂未改善,流动性压力缓解,但收入短缺压力仍在;短期投资工具被限制,但投资冲动仍在。十万亿化债兜底了地方政府的流动性压力,但是收入短期压力仍在,造血功能(企业盈利改善)尚未形成;短期对地方政府招引工具进行限制,但并未同步改变地方KPI考核制度(仍然有招引的目标),所以地方财政仍然是紧平衡的状态
当前“反内卷”政策的思路主要是从抑制地方政府无序竞争、提高行业准入门槛和行业标准、推动落后企业产能退出等方面来着手。预计后续会有更多配套政策跟随,包括地方政府的考核制度,税收制度改革等中长期改革
“反内卷”政策当前的思路
推动落后产能退出:《2025 年度多晶硅行业专项节能监察任务清单的通知》单位电耗超过 60kWh/kg 的落后产能,或将面临直接关停风险。
提高行业标准:《关于进一步推动水泥行业 “反内卷”“稳增长” 高质量发展工作的意见》《关于锂行业健康发展的倡议书》;
抑制地方政府无序竞争:
全面控制地方政府招商引资:《公平竞争审查条例》、《加强政府投资基金投向指导评价管理办法》
政策的核心转变:产业投资“开前门,堵后门”
地方招商引资的冲动大幅受限,预计实体投资规模进一步下降
✓2024年8月1日《公平竞争审查条例》全面实行,对控制地方政府招商引资无序扩张投资有一定帮助作用(三年过渡期,目前对负面行为通报)。条例要求不能:给予特定经营者税收优惠;给予特定经营者选择性、差异化的财政奖励或者补贴;给予特定经营者要素获取、行政事业性收费、政府性基金、社会保险费等方面的优惠;其他影响生产经营成本的内容(优惠房租、电价等);
✓《公平竞争审查条例》导致地方政府唯一合法的招商引资手段只剩产业引导基金;
✓但地方政府产业引导基金在国办1号文《关于促进政府投资基金高质量发展的指导意见》之后也开始受到严格管理;
✓2025年7月30日国家发改委发布《政府投资基金布局规划和投向工作指引(公开征求意见稿)》和《加强政府投资基金投向指导评价管理办法(公开征求意见稿)》,文件通过禁止性条款划定清晰红线:不得投资《产业结构调整指导目录》限制类、淘汰类产业,严控新兴产业盲目跟风;除并购重组、定增、战略配售外禁止股票投资;完全禁止期货等衍生品交易;严禁对外担保及明股实债行为;不符合投向要求的基金存续期满后有序退出;同地区同质化基金鼓励整合重组。
当前中国产能过剩,一定程度上是地方政府过度补贴导致的
近些年中国制造业利润始终低迷,但制造业投资增速连续保持在10%左右的高增长,产能过剩越来越严重;
背后与政府的支持密不可分,地方政府为了GDP、税收和新质生产力发展而给与新落户企业大量补贴;
2024年的《公平竞争审查条例》发布后,地方政府对制造业投资的政策优惠大幅减少,只有土地优惠、政府产业基金投资和贴息可以保留;但中西部地区政策执行不到位;
“反内卷”有助于推动整体的制造业产能恢复均衡,是打破产能过剩的治本之道。
当前,汽车、电气机械产能利用率低于2016年,钢铁、煤炭高于2016年
光伏产业“反内卷”必要性强,也具有可执行性
硅料是光伏产业最过剩的行业,也是目前“反内卷”先锋;中央文件偏原则性,地方是落实主体,以市场化为主;
已出台政策包括:1)2024年通过光伏协会组织头部企业按配额生产,多数企业严格执行协议。由于硅料行业集中度非常高,所以头部企业形成一致就可以较好落实限产。2)近期主管部门要求不能低于成本价销售。3)光伏玻璃行业限产30%;
未来有可能落地的政策包括:1)头部企业联合收购尾部企业产能,并淘汰落后产能。这个政策有两个难点。第一是资金来源,第二是各企业之间的协调问题。2)2024年11月我国已经将光伏的出口退税从13%下调到9%,未来不排除完全取消退税。3)督促地方政府加速闲置产能出清。
新能源车“反内卷”操作难度大,锂电可能是相对受益环节
整车环节:电动车虽然也是严重“内卷”行业,但治理难度远超光伏。最主要的原因是汽车是高度差异化的产品,外形、配置、定位、品牌等因素都很难量化;不像光伏只有转换效率、能耗、价格等少数可以量化的指标,同质化很强。因此,电动车很难定义哪些是先进产能、哪些是落后产能。如小鹏汽车在2023年曾陷入困境,但MONAM03和P7+两个爆款车型就让小鹏重新回归头部行列。近期,整车环节“反内卷”主要在推动车企缩短账期至60天,目前还没有完全落地,尚在谈判当中。且各车企的解决方案各不相同,可能会采用现金和银行承兑汇票结合支付的方式。另外,车企降价现象有所减少,能否持续还有待观察;
除锂电外的其他汽车零部件:汽车零部件过于庞杂,很难一个一个行业的管理,而且很多的零部件属于通用零件,如压铸件、螺丝、轴承等,一个零部件企业的下游可能涉及汽车、机械、家电等多个行业,无法形成有效管控;
锂电环节:锂电环节同质化程度相对高,而且“内卷”也比较严重。其中的重点可能是锂电材料领域,如正极材料、负极材料、电解液、隔膜等。未来可能会通过提升电池标准、限制无序扩产、提高价格监测等方式来治理。而锂矿由于有大量的海外供给存在,管理难度较大;电池厂环节本身集中度较高、盈利性尚可,治理的必要性有限。
钢铁煤炭行业亏损面不大,产能利用率好于2015年
当前煤炭钢铁的“落后产能”不多
在经历了上一轮去产能后,当前煤炭钢铁行业以大型企业为主,产能普遍较为先进;
当前需要出清的产能是高成本产能,占比较小;
上一轮的落后产能:安监条件不足的煤矿、盗采煤矿、地条钢、僵尸企业等。
钢铁行业存在粗钢产量调控政策,2021年效果最为显著
2021年以来,中国实施了粗钢产量调控政策(非产能调控,更加直接)
➢2021年强度最大,目标是压降2000万吨,实际压降近3000万吨;
➢2022-2024年为平控,2025年一度传言压降5000万吨但至今没有兑现;
➢产量调控省市逐级分解,管控力度2021年最强,之后执行偏弱。
过去地产调控目标与工具不断发生调整

二、“反内卷”对宏观经济的影响
典型的内卷行业在PPI权重中的占比约为27.9%
传统行业中,煤炭、建材和钢铁的权重分别为1.9%、5.4%和6.7%,三项共计为14.0%;
新兴行业中,输配电及控制设备制造(含光伏)、电池制造(含锂电池)和汽车行业的权重分别为1.8%、0.7%和7.5%,三项共计为10.0%。
内卷行业大约贡献了一半的PPI降幅
新兴内卷行业包括输配电及控制设备制造(含光伏)、电池制造(含锂电池)、汽车行业等;传统内卷行业包含煤炭、钢铁、建材等领域。
中性情景下,PPI同比读数可能在年底回升至-1.0%
除反内卷政策外,另外两个关键因素是需求侧刺激和国际油价走势。
光靠反内卷难以将PPI拉正,还需要需求端政策配合
在弱需求条件下,上游的价格变动难以向下游传导

若无需求端政策配合,上游涨价只是挤压中下游利润
从利润分配的角度看,“反内卷”可能会使得中上游产业链的利润占比提升
➢由于“反内卷”的重点行业多数在产业链的上游,如果上游价格涨幅大于中下游,则会出现PPI-核心CPI剪刀差走阔的情况,这时上游企业利润的占比通常会增加;
➢在2016—2017年和2021年均出现了这种情况。
当然,如果宏观总需求能够同时改善的话,则中下游利润的绝对水平也有希望增加
短期或引发生产观望、投资放缓和需求承压
长期来看能够促进经济实现高质量发展,但短期内对经济可能存在潜在冲击
➢第一,企业在价格环境调整和下游需求尚未明确承接的情况下,更倾向观望生产、控制库存和推迟扩产
➢第二,投资增速在部分关键领域放缓,财政约束和过剩产能治理共同制约了新增投资节奏,或会拖累实物工作量进展
➢第三,市场预期反内卷或通过行业提价缓解企业盈利压力,短期经济效应类似于隐形加税,或会对下游需求形成冲击
反内卷提价与日本提高消费税在价格端冲击对需求的短期压制效应上可能相近,不过后者是一次性的财政征税,而“反内卷”提价是供给侧治理的市场化结果,传导路径更温和。
往后看,随着专项债资金优化、地方考核改革和融资环境改善等配套举措推进,价格调整对需求端的压力有望逐步缓解
三、投资主线一:关注反内卷叙事
“反内卷”影响几何?
宏观层面:后续出口链行业料将面临“供给侧反内卷政策落地效果”和“需求侧出口下行压力”的双向影响;
行业层面:产需不平衡主要出现在煤炭、钢铁、水泥等传统行业及汽车、电气机械等部分新兴产业
➢光伏:只有在严控落后产能复产的前提下,市场供需关系出现实质性改善,产业链价格方具备进一步回升能力
➢汽车:长期价格战压缩利润率,监管有望推动竞争回归理性,行业盈利能力和ROE有望逐步改善
建材:我们预计需求下行幅度收窄,二阶导转正,配合反内卷政策导向,部分细分行业迎来涨价及经营利润的提升
玻纤:需求多元叠加高集中度格局,玻纤率先实现提价并进入盈利持续修复通道
水泥:竞争格局稳定,旺季提价超预期,龙头企业业绩明显修复、扭亏为盈
消费建材:行业底部确立,我们认为下半年后或将迎来趋势性投资机会和相较玻纤、水泥更好的市值弹性。
大宗商品:价格走势将回归基本面驱动,反内卷下钢铁行情上行动能预计强化,锂、硅等前期超跌产品或实现触底反弹
钢铁:限产政策深化,三季度产量或同比下降5%,供需改善带动基本面回暖
锂和硅:预计25Q3多晶硅/工业硅期货近月价格为3.6-4.2万元/吨、7.8~8.8千元/吨,锂价为6-7万元/吨
煤炭:若后续供给收缩政策、稳增长政策继续叠加,板块上涨的幅度和持续性有望超出预期
铝:库存偏低叠加政策提振,预计铝价25Q3将在19500-21000元/吨区间运行,或呈先低后高走势
快递:监管明确反对“内卷式”竞争,行业价格体系边际改善值得关注
能源化工(轮胎):出海布局承接欧盟订单转移,关税压力反成催化,头部企业有望持续崛起。
反内卷叙事下还有哪些低位品种可以参与(1/2)
我们认为目前反内卷处于政策尚未明确,由预期、筹码博弈和肌肉记忆驱动的主题行情,简单复制2021年博弈上游涨价的持续性有限。
如果从“内卷”程度高并且扭转潜力大的角度,行业集中分布在建筑建材(建筑装修、专用材料、结构材料)、基础化工(化学纤维、橡胶制品)、钢铁(普钢、特材)、交通运输(物流)等。
反内卷叙事下还有哪些低位品种可以参与(2/2)
如果从基金持仓历史分位、PS历史分位、预估扩产周期、预估集中度看,区分为两类:1)关注度较低,但后续可能因“反内卷”补涨的品种,主要包括聚氨酯、LED、涤纶、电子元件材料、钛白粉、合成树脂、半导体前驱体、航空等细分领域龙头;2)其他低估值分位的周期品种,主要包括高空作业车、橡胶、油田服务、纸包装、集装箱、锂电产业链等细分领域龙头。
四、投资主线二:坚守资源+新质生产力+出海
无论成长还是价值,本轮行情涨的多的品种,大多还是跟出海相关
6月以来这轮行情中涨得多的品种其实大多是以海外链为主导
遍历了中国资产中315个子行业的695家龙头公司,梳理出6月以来截止9月12日,涨幅最大的15家龙头公司,其中有12家都是出海逻辑
➢主要是海外AI链(光模块、PCB、服务器、液冷、氮化镓、玻纤),创新药BD(CXO);
➢海外/全球定价的资源股(稀土、铜),优势产业出海降维打击抢份额(游戏、扫地机器人),端侧AI代工链(果链)
结构性行情的本质决定了应对思路
本轮行情的驱动力主要来自于相对理性的资金:
➢高净值人群以及企业客户的参与热情明显更高,直投股票的过程中通常会充分借助市场研究资源;
➢或者通过量化、主观多头私募等产品入场,这都导致增量资金机构化的特征极为明显;
➢从更广义的“存款搬家”来看,相较于居民直接参与股市,更多资金还是通过购买银行理财和保险产品,实现了权益的增配
行情的线索还是基于景气度和业绩验证的兑现:
➢本轮行情的核心主线——AI特别是北美算力、创新药、有色资源、游戏等,都是具有突出的行业景气,也都在一季报、中报中得到了持续的业绩验证;
➢值得注意的是,这些行业中的领涨标的往往还具有出海业务敞口
这种资金结构决定了行情在绝大多数时间都会聚焦高景气的产业趋势或是拥有可持续现金回报的资产
➢主要分布在资源、新质生产力(AI、创新药等)以及出海,或者是三者的不同组合(资源+出海、AI+海外供应链、创新药BD等)
➢一旦市场短期产生高情绪溢价,实现行情扩散和普涨,通常也很快会降温,弱基本面品种也会重新陷入滞涨,最终仍然回归结构市特征。
淡化波动,不做扩散,坚守资源+新质生产力+出海
如果我们对行情性质(结构牛)的判断是主流资金的当前共识,那么资金行为大概率为两种
➢要么保持持仓稳定,无惧行情波动;要么在景气板块内部进行高切低,而非盲目向其他板块扩散
我们持续追踪的样本私募仓位来看,资金并没有出现逢高减仓的行为
从ETF观察来看,一个显著的特征也是减A增港,而不是在A股内部切到滞涨品种
9月以来市场聚焦的科技板块内部,出现高切低迹象
继续聚焦资源、消费电子、创新药、化工、游戏和军工
我们依然建议聚焦在有真实利润兑现或者强产业趋势的行业
消费电子:我们密切关注今年底到明年智能手机设备陆续引入AI Agent带来的变化,AI行情从云侧逐步切端侧是一条重要线索,可能会带来端侧设备、算力芯片、通信模组在内更广泛的机会。可以用VR ETF(消费电子ETF当中算力的成分还是偏高)表达。
创新药:投资逻辑(中国产业竞争力增强+全球需求放量+国内政策反转)并无变化,而且美国政策实际推动将面临巨大阻力:包括 美国大型制药企业的反对、可能遭遇的司法挑战、以及药品本身特殊性的制约。但相较于2024年CXO经历的美国安全法案扰动、和2025年4月中美关税纷争带来的创新药大跌时,当前的创新药持仓仓位更高、估值水平更高,出清也需要更长时间。可以用恒生创新药ETF(聚焦在大的制药公司而非小盘股炒作)表达。
资源:目前仍是基本面和估值匹配程度最好的板块之一,背后的供给受限、需求缓慢有增长的逻辑也未发生变化,同时美联储降息有望强化弱美元的环境。可以用有色ETF和稀有金属ETF(聚焦稀土和能源金属)表达。
化工:重点提示关注供给在内,需求增长在外,中国已经或有希望有持续定价能力的行业(磷化工、农药、氟化工等)。如果用ETF去表达,可以考虑化工ETF。
游戏:头部公司中报业绩亮眼,出海是重要的业绩推动,下半年新产品周期持续,流水增长确定性高,可以用游戏ETF表达。
对于近期调整的军工板块,需要保持持续关注
“十五五”规划中,除了关注中国军费开支和军队武器升级,建议更加关注对军贸的目标规划。我国在陆、海、空、天、电全领域的各类设备均具有高性能、高性价比的优势,未来一旦在全球市场获得更多份额,军工板块成长空间将望快速打开。
风险因素
国内政策落地或实施效果不及预期;
外需恢复不及预期;
地缘政治风险恶化;
美国加征关税变化超预期;
海外经济衰退超预期。











