北极星储能网获悉,3月30日,甘肃肃州区300MW/1200MWh独立储能电站项目EPC总承包工程中标候选人公示结束。
项目招标编号为SZZX-YB-2026001,评标情况显示,三家候选单位均承诺工期244天,质量目标为合格。
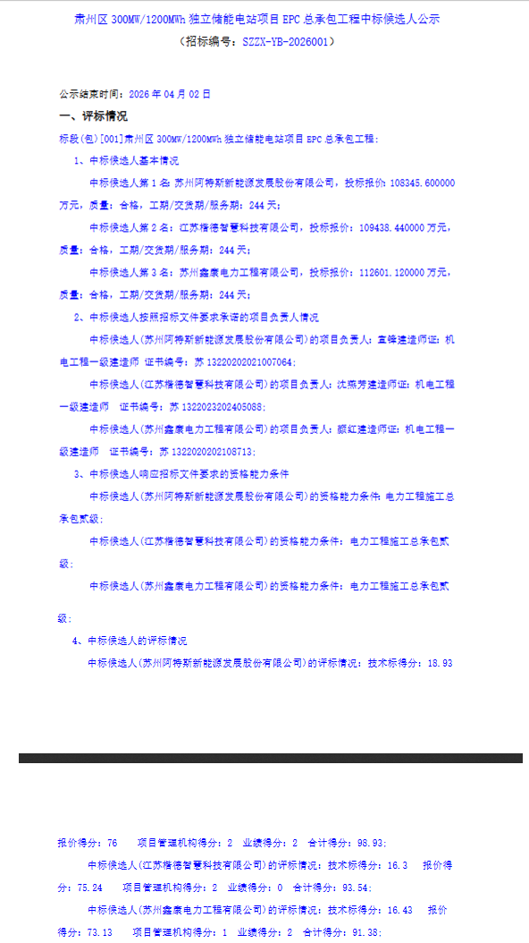
中标候选人排序如下:
苏州阿特斯新能源发展股份有限公司,投标报价108345.60万元,折合单价约0.903元/Wh,合计得分98.93;
江苏德信智慧科技有限公司,投标报价109438.44万元,折合单价约0.912元/Wh,合计得分93.54;
苏州鑫康电力工程有限公司,投标报价112601.12万元,折合单价约0.938元/Wh,合计得分91.38。
从评标情况来看,技术标得分方面,阿特斯以18.93分领先;报价得分方面,阿特斯同样以76分占据优势,江苏德信与苏州鑫康分别为75.24分和73.13分。项目管理机构与业绩得分方面,阿特斯、江苏德信、苏州鑫康各有所获。
中标公告如下:











