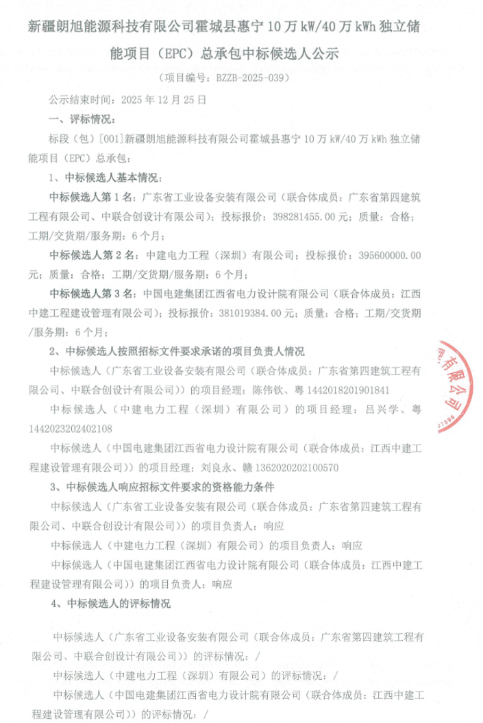
北极星储能网获悉,12月22日,新疆朗旭能源科技有限公司霍城县惠宁10万kW/40万kWh独立储能项目(EPC)总承包中标候选人公示。
据公告,第一中标候选人为广东省工业设备安装有限公司、广东省第四建筑工程有限公司、中联合创设计有限公司联合体,投标报价为39828.1455万元,折合单价0.9957元/Wh;
第二中标候选人为中建电力工程(深圳)有限公司,投标报价为39560万元,折合单价0.989元/Wh;
第三中标候选人为中国电建集团江西省电力设计院有限公司、江西中建工程建设管理有限公司联合体,投标报价为38101.9384万元,折合单价0.9525元/Wh。

据了解,项目招标人为新疆朗旭能源科技有限公司,项目位于新疆维吾尔自治区伊犁哈萨克自治州霍城县,本期建设独立储能容量为100MW/400MWh,建设内容包括储能系统110kV 升压站、110kV 送出线路。
项目计划工期6个月,本项目总投资为 40365.00万元,折合单价1.009元/Wh。
原公告如下:











