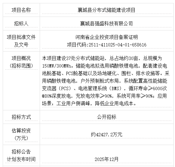
11月14日,河南省襄城县分布式储能建设项目招标计划发布。
项目招标人为襄城县强盛科技有限公司,本项目建设37处分布式储能站,总占地约30亩,总规模为150MW/300MWh。储能电池拟选用磷酸铁锂电池,配套建设电池舱基础、PCS舱基础以及场地硬化、围栏、排水设施等。采用磷酸铁锂电池,户外预制舱式布局,系统配置高性能储能变流器(PCS)、电池管理系统(BMS),循环寿命≥6000次@80%深度放电,充放电效率≥90%,系统可用率≥90%;应用场景:工业用户侧调峰,降低企业用电成本。
项目估算投资约42427.2万元,折合单价1.414元/Wh。











