10月29日,中节能太阳能股份有限公司2025-2027年度光伏逆变器合格供应商入围征集中标结果公布,7家企业中标:上能电气股份有限公司、深圳科士达科技股份有限公司、厦门科华数能科技有限公司、阳光电源股份有限公司、株洲变流技术国家工程研究中心有限公司、中建材信云智联科技有限公司、特变电工新疆新能源股份有限公司。
入围有效期:2025年-2027年(入围通知书发布之日起至两年止)。

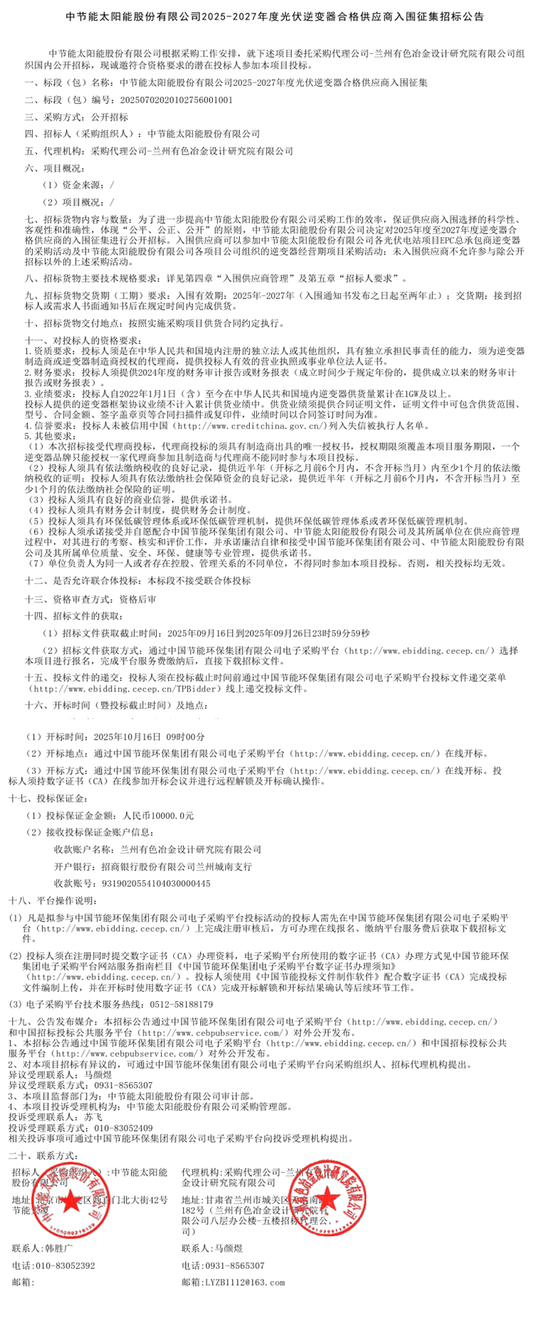
招标公告如下:

10月29日,中节能太阳能股份有限公司2025-2027年度光伏逆变器合格供应商入围征集中标结果公布,7家企业中标:上能电气股份有限公司、深圳科士达科技股份有限公司、厦门科华数能科技有限公司、阳光电源股份有限公司、株洲变流技术国家工程研究中心有限公司、中建材信云智联科技有限公司、特变电工新疆新能源股份有限公司。
入围有效期:2025年-2027年(入围通知书发布之日起至两年止)。

招标公告如下:


暂无简介
今日有色
微信扫一扫关注
掌上有色
掌上有色下载
返回顶部