美股三大指数集体收跌
美股三大指数集体收跌,道指跌0.2%,纳指跌0.67%,标普500指数跌0.38%。热门科技股多数下跌,特斯拉跌超4%,谷歌跌超1%,AMD涨超3%,英特尔涨超1%。加密货币概念、半导体设备与材料跌幅居前,Strategy跌超8%,科休半导体跌超7%,科磊跌超4%,阿斯麦跌近4%,Coinbase跌超2%。煤炭、日用消费板块走高,雅诗兰黛涨超4%,宝洁、金佰利涨超1%。
纳斯达克中国金龙指数收跌2.24%,热门中概股普跌,世纪互联跌超6%,万国数据跌超5%,百度跌超4%,阿里巴巴、金山云跌超3%,哔哩哔哩跌近3%,京东、名创优品、理想汽车跌超2%。
COMEX黄金期货收涨0.79%,报4007.9美元/盎司;COMEX白银期货收跌1.64%,报47.655美元/盎司。
WTI原油期货收涨0.06%,报61.73美元/桶。布伦特原油期货收跌0.03%,报65.45美元/桶。
法国国债市场遭遇猛烈抛售
法国新一轮政治动荡正在搅动欧洲金融市场,投资者对该国财政稳定性的担忧急剧升温。10月6日,法国10年期国债收益率与德国国债的利差扩大至年内最高水平,超过89个基点。10月7日,法国国债市场再度遭遇猛烈抛售,法国10年期国债收益率一度升破3.6%,逼近2011年欧债危机期间的高位。
当地时间10月6日,刚被任命为法国国防部长的勒梅尔宣布退出政府。勒梅尔在社交媒体上发文解释其退出决定:“我注意到,我的决定引发了一些人难以理解且有失偏颇的反应。我希望这一决定能让围绕组建法国所需要的新政府的讨论得以重启。”勒梅尔此前曾担任了7年法国财政部长,是法国总统马克龙的亲密盟友,他在10月5日晚间刚被任命为国防部长,但仅一天后就宣布退出。他的退出决定是在法国总理勒科尔尼辞职后作出的。
据央视报道,勒科尔尼向马克龙递交辞呈,马克龙已接受辞呈。勒科尔尼上任不足30天,他在辞职讲话中坦言,由于不同政治派别的顽固立场,“执政的条件尚不具备”。马克龙与已辞职总理勒科尔尼再次举行会谈,要求后者在48小时内与各党派进行最终谈判。
勒科尔尼在社交媒体表示,将“与各方政治力量进行最终谈判,以维护国家稳定”,并于10月8日晚向总统汇报谈判结果。据悉,马克龙已就此表态,如果勒科尔尼在48小时内谈判失败,马克龙本人将“承担责任”。
未来48小时的谈判结果,将直接决定法国政局的走向以及市场的短期风险。
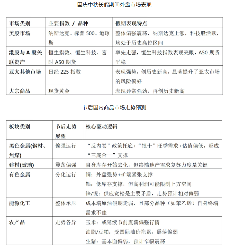
节后国内商品市场怎么走
国庆中秋长假期间,国内市场虽按下“暂停键”,但海外市场交易热度不减,整体表现强劲。这份“假期成绩单”不仅为节后 A 股开盘铺垫了积极氛围,更透露出全球市场的多重信号。
“不同于以往假期的波动,此次海外市场呈现出‘结构亮眼、情绪向好’的特征,三大看点尤为突出。” 国贸期货宏观首席分析师郑建鑫告诉期货日报记者,一是科技与半导体板块领涨,以港股为例,半导体板块成为上涨先锋,受高盛上调中芯国际、华虹半导体目标价等利好刺激,相关公司股价大幅上涨,反映出市场对AI驱动下半导体需求的乐观预期;二是黄金避险属性突出,现货黄金价格在假期期间强势突破历史关口,这背后既有地缘政治紧张带来的避险需求,也反映了市场对全球宏观经济的复杂情绪;三是市场情绪传导积极,与A股关联度极高的港股市场及富时A50期指表现坚挺,为A股节后开盘积累了积极的情绪动能。
在郑建鑫看来,长假期间外围市场的强劲表现并非突发行情,而是多重因素共振的结果,且多数已在市场预期之内。“美国国会两党对立持续激化,政府短期结束‘停摆’的概率下降,进一步刺激市场避险情绪。”郑建鑫表示。
近日,美国劳工统计局表示,政府“停摆”期间不发布或收集任何经济数据。在缺少官方就业报告的情况下,就业数据处理公司ADP发布的私营部门就业数据格外引人关注。数据显示,美国9月ADP就业人数减少3.2万人,远低于预期的增加5.1万人,前值为增加5.4万人。数据公布后,交易员显著提高了对年内美联储进一步降息2次的押注。在避险需求推动下,黄金价格创历史新高,比特币同步上涨,美国国债与美元则保持相对稳定。
此外,核心赛道利好集中兑现。“节前市场关注的半导体、黄金、AI芯片三大赛道,既是A股的高景气主线,也是假期利好的直接受益板块,直接推动相关板块上涨,完全符合市场节前的布局逻辑。”郑建鑫如是说。
尽管整体氛围向好,但海外市场并非“普涨”,而是呈现出明显的结构分化:股市方面,美股科技板块表现亮眼,欧洲三大股指(英国富时100、法国CAC40、德国DAX)10月6日却全线收跌,表现相对疲软。商品方面,贵金属是绝对的“主角”;农产品市场缺乏亮点,仅玉米期价微涨,小麦、大豆期价小幅下跌;能化板块承压,布伦特原油、WTI原油期价显著下跌,价格波动较为剧烈。
郑建鑫表示,贵金属价格强劲上涨是多种因素共同推动的结果。一方面,美国经济数据疲软强化美联储降息预期,叠加美国高额债务与政府“停摆”风险,进一步动摇美元信用,推动资金转向黄金;另一方面,地缘政治紧张局势及全球经济不确定性加剧,显著提振黄金作为传统避险资产的需求。此外,多国央行(特别是中国央行)持续增持黄金。调查显示,多数央行预计美元储备占比将下降,同时海外黄金ETF与期货资金持续流入,共同打开了金价新的上行空间。
对于金价的后续走势,目前市场观点整体偏乐观,多家主流金融机构给出积极预测。
不过,乐观之余也需保持警惕。郑建鑫认为,若市场对经济的风险偏好回升,或主要央行释放超预期的“鹰派”信号,短期内可能对金价造成扰动;但从中长期看,推动金价上涨的核心逻辑——如全球央行购金趋势、对美元体系的担忧等并未改变,预计黄金涨势仍将延续。
“对短线交易者而言,当前市场流动性充裕、波动性增强,虽提供了良好的交易机会,但需密切关注美国关键经济数据发布,及时把握市场情绪转折点。对长期配置型投资者而言,可以将黄金视为资产组合中的战略性配置部分。”郑建鑫认为,黄金投资周期通常较长,短期可能面临显著波动,需有足够的持仓耐心。
在国投期货分析师黄恬看来,受外盘行情影响,节后国内相关板块,尤其是贵金属和有色金属的价格波动将较为强烈,沪金、沪银、沪铜等品种节后开盘可能会出现高开,投资者需密切关注相关价格波动;长假期间农产品价格小幅上行,后期可关注贸易政策变动,以及四季度可能出现的拉尼娜天气带来的交易性机会。
海通期货研究所总经理助理顾佳男则认为,外盘市场风险偏好持续走高,主要受美联储降息预期强化及科技板块领涨驱动,对全球风险资产形成正向情绪传导,这将有效提升国内投资者的风险偏好,推动A股市场情绪改善。
“国内商品走势的核心逻辑在于外盘价格与国内需求的协同作用。若外盘维持强势且节后消费数据验证内需复苏,国内商品价格有望同步走高;若外盘波动加剧或国内需求修复不及预期,价格上行空间可能受限。”顾佳男说。











