广西一矿山竞价招标销售钨锡中矿约233实物吨(钨品位约为24.88%,锡品位约为11.82%),报名截止时间为2025年9月5日下午14时整。有意向者请联系白先生:188-7749-6428,或登录网站https://ecp.cnmc.com.cn/了解详情及参与投标,以网站竞价文件为准。
部分原文如下:
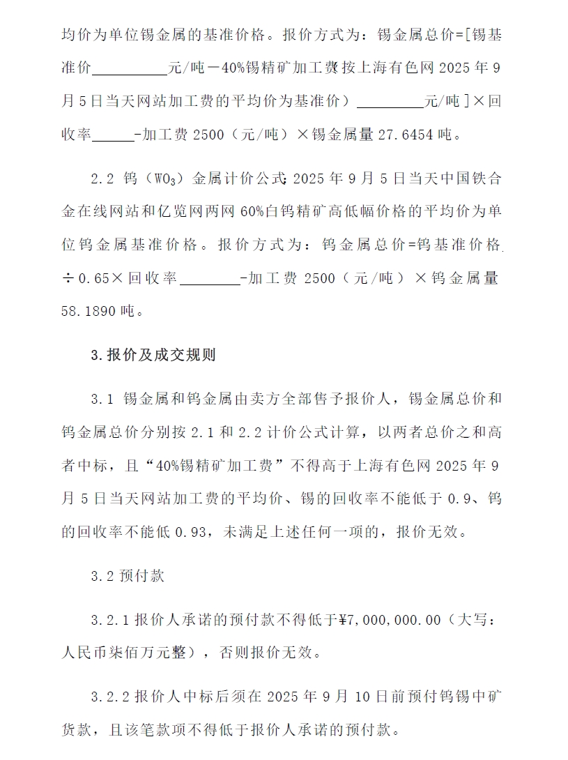
中色平桂2025年9月份钨锡中矿公开竞价销售竞价公告




欲知更多详情,请点击公告原文:》中色平桂2025年9月份钨锡中矿公开竞价销售竞价公告
广西一矿山竞价招标销售钨锡中矿约233实物吨(钨品位约为24.88%,锡品位约为11.82%),报名截止时间为2025年9月5日下午14时整。有意向者请联系白先生:188-7749-6428,或登录网站https://ecp.cnmc.com.cn/了解详情及参与投标,以网站竞价文件为准。
部分原文如下:
中色平桂2025年9月份钨锡中矿公开竞价销售竞价公告




欲知更多详情,请点击公告原文:》中色平桂2025年9月份钨锡中矿公开竞价销售竞价公告

暂无简介
今日有色
微信扫一扫关注
掌上有色
掌上有色下载
返回顶部