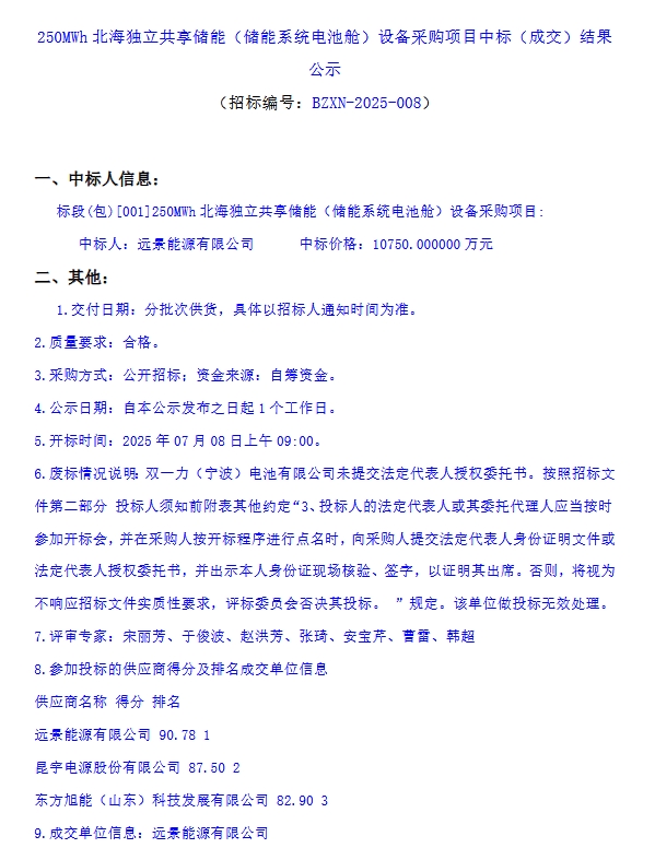
北极星储能网获悉,7月8日,250MWh北海独立共享储能(储能系统电池舱)设备采购项目中标(成交)结果公示。远景能源有限公司以10750万元中标该项目,折合单价0.43元/Wh。昆宇电源股份有限公司和东方旭能(山东)科技发展有限公司位列第二、第三中标候选人。
项目招标人为山东金鹰能源科技有限公司,采购内容为250MWh储能直流侧集装箱。

北极星储能网获悉,7月8日,250MWh北海独立共享储能(储能系统电池舱)设备采购项目中标(成交)结果公示。远景能源有限公司以10750万元中标该项目,折合单价0.43元/Wh。昆宇电源股份有限公司和东方旭能(山东)科技发展有限公司位列第二、第三中标候选人。
项目招标人为山东金鹰能源科技有限公司,采购内容为250MWh储能直流侧集装箱。

暂无简介
今日有色
微信扫一扫关注
掌上有色
掌上有色下载
返回顶部