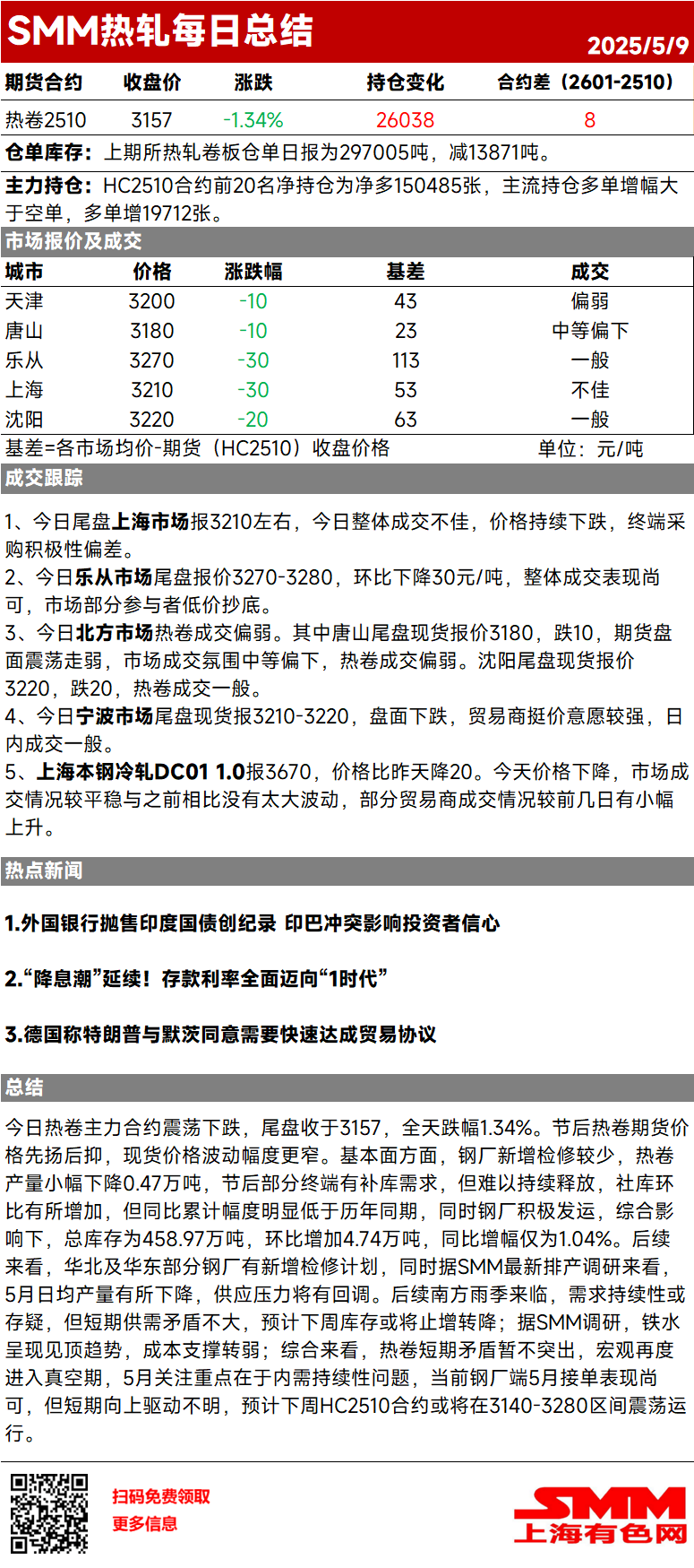
今日热卷主力合约震荡下跌,尾盘收于3157,全天跌幅1.34%。节后热卷期货价格先扬后抑,现货价格波动幅度更窄。基本面方面,钢厂新增检修较少,热卷产量小幅下降0.47万吨,节后部分终端有补库需求,但难以持续释放,社库环比有所增加,但同比累计幅度明显低于历年同期,同时钢厂积极发运,综合影响下,总库存为458.97万吨,环比增加4.74万吨,同比增幅仅为1.04%。后续来看,华北及华东部分钢厂有新增检修计划,同时据SMM最新排产调研来看,5月日均产量有所下降,供应压力将有回调。后续南方雨季来临,需求持续性或存疑,但短期供需矛盾不大,预计下周库存或将止增转降;据SMM调研,铁水呈现见顶趋势,成本支撑转弱;综合来看,热卷短期矛盾暂不突出,宏观再度进入真空期,5月关注重点在于内需持续性问题,当前钢厂端5月接单表现尚可,但短期向上驱动不明,预计下周HC2510合约或将在3140-3280区间震荡运行。
