上海有色
行情
资讯
商机
策略
因思
直播
公告
登录
免费注册
我的交易
在线客服
微信扫一扫
手机有色
掌上有色
为有色金属行业量身打造的APP-SMM官方出品
扫码下载
查看详情
今日有色
热点资讯 深度解析 独家调研
微信扫一扫关注
021-31330333
服务时间:工作日9:00-18:00
资讯
公告
首页
精选
快讯
有色专题
行业动态
产业终端
金融市场
行业政策
名企动态
宏观视野
辟谣专区
策略
有色资讯
>
快讯
>
正文
2024-07-16 20:18:57
分享
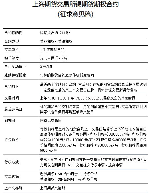
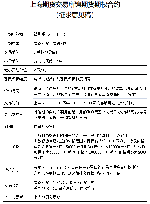
【上期所:就铅、镍、锡和氧化铝期货期权合约公开征求意见】7月16日,上海期货交易所表示,根据《中华人民共和国期货和衍生品法》《期货交易管理条例》《期货交易所管理办法》等有关法律、法规和规章,上海期货交易所起草了《上海期货交易所铅期货期权合约(征求意见稿)》《上海期货交易所镍期货期权合约(征求意见稿)》《上海期货交易所锡期货期权合约(征求意见稿)》《上海期货交易所氧化铝期货期权合约(征求意见稿)》,现向社会公开征求意见。
(详情)
更多精彩内容,点击下载掌上有色
点击排行
1
金属普跌 沪锡跌超2% 金银继续下挫 沪金跌逾5%下破1000元 【SMM午评】
2
钨价年内大涨逾130%后长单涨幅收窄 钨市等待需求跟进【SMM评论】
3
金银周线大跳水!美元周线下跌 金属涨跌互现 伦铜铝锌锡周线跌超7% 【隔夜行情】
4
金银油齐升 美油飙超7% 金属涨跌互现 伦锡涨超4% 伦锌涨逾1%【隔夜行情】
5
急跌后迎修复!氧化镨钕14个交易日跌逾21%之后止跌反弹【SMM评论】
6
六氟磷酸锂均价下探至11万元!天赐材料/永太科技等逆势扩产
7
周线收阳!LME铜库存创近八年新高 国内持续去库 铜价将如何表现?【SMM评论】
8
镨钕现货止跌企稳 稀土永磁概念走强 中矿资源、中国稀土涨幅居前 【SMM快讯】
9
锂价9个月飙升超160%!宁德时代/国轩高科/紫金矿业等最新发声
10
金属普跌 沪金多晶硅重挫逾8% 沪银铂钯跌超11% 焦煤涨停 【SMM日评】
今日有色
微信扫一扫关注
掌上有色
掌上有色下载
返回顶部
欢迎您在SMM宣传您的企业
提交您的联系方式 我们将尽快给您致电
宣传类型:
(可多选)
资讯宣传
视频宣传
企业名称:
姓名:
手机号:
宣传需求:
0/500
客服电话:021-31330333(工作日8:30-17:30)
取 消
提 交