上海有色
行情
资讯
商机
策略
因思
直播
公告
登录
免费注册
我的交易
在线客服
微信扫一扫
手机有色
掌上有色
为有色金属行业量身打造的APP-SMM官方出品
扫码下载
查看详情
今日有色
热点资讯 深度解析 独家调研
微信扫一扫关注
021-31330333
服务时间:工作日9:00-18:00
资讯
公告
首页
精选
快讯
有色专题
行业动态
产业终端
金融市场
行业政策
名企动态
宏观视野
辟谣专区
策略
有色资讯
>
快讯
>
正文
2022-12-13 09:53:22
分享
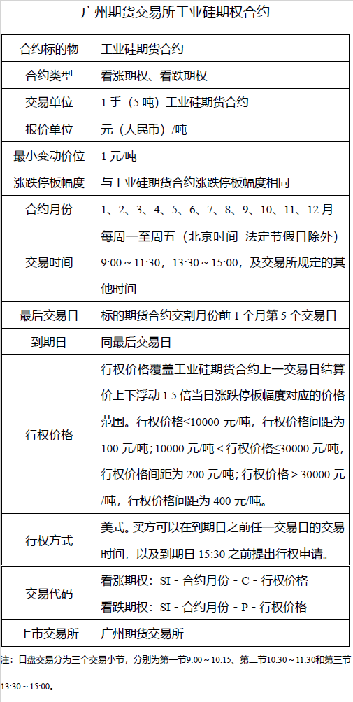
【广期所发布工业硅期货和工业硅期权合约及相关规则】12月12日,广期所发布关于工业硅期货和工业硅期权合约及相关规则的通知,公布了工业硅期货合约的交割标准品及具体交易细则,该通知自2022年12月12日起施行。
(详情)
更多精彩内容,点击下载掌上有色
点击排行
1
美元周线下跌 金属普涨 伦铜、期银创历史新高 伦锡、伦铝伦锌涨幅居前【隔夜行情】
2
铜价月线四连阳 伦铜再创历史新高!铜市能否续攀高峰?【SMM月度展望】
3
【SMM公告】关于新增固态电池硫化物电解质LPSC价格点公告
4
伦铜逼近12000美元关口!下游消费承压 后市需警惕高位回落风险【SMM评论】
5
【SMM公告】关于新增硫磺相关价格点公告
6
美元连跌两周 金属涨跌互现 伦铜纽银沪银再刷新高 沪银周线大涨逾9%【隔夜行情】
7
美元下跌 伦沪铜、沪银继续刷新历史新高 双焦下挫逾5%【SMM日评】
8
11月锡价 “青云直上” 沪锡频破阶段新高 短期需警惕获利回吐风险!【月度展望】
9
储能市场持续火爆 多家光储龙头未来需求保持乐观 电芯价格有何看点?【SMM热点】
10
美元走软 金属集体下挫 伦沪铜、沪铝沪锡跌超1% 多晶硅涨超3% 【SMM日评】
今日有色
微信扫一扫关注
掌上有色
掌上有色下载
返回顶部
欢迎您在SMM宣传您的企业
提交您的联系方式 我们将尽快给您致电
宣传类型:
(可多选)
资讯宣传
视频宣传
企业名称:
姓名:
手机号:
宣传需求:
0/500
客服电话:021-31330333(工作日8:30-17:30)
取 消
提 交