云南铜业7月22日早盘出现上涨,截至22日10:42分,云南铜业涨1.92%,报13.77元/股。

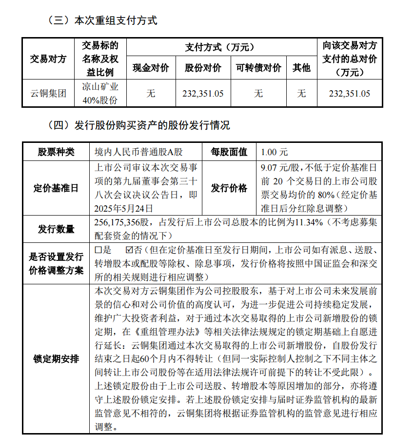
消息面上,云南铜业7月21日晚间发布的公司发行股份购买资产并募集配套资金暨关联交易报告书(草案)公告显示:公司拟通过发行股份的方式购买云铜集团持有的凉山矿业40%股份,并向中铝集团、中国铜业发行股份募集配套资金,交易价格232,351.05万元。本次交易不构成重大资产重组。
(一)本次重组方案概况




谈及本次交易对上市公司的影响,云南铜业的公告显示:
(一)本次交易对上市公司主营业务的影响
本次交易前,上市公司主营业务涵盖了铜的勘探、采选、冶炼,贵金属和稀散金属的提取与加工,硫化工以及贸易等领域,是我国重要的铜、金、银和硫化工生产基地,在铜以及相关有色金属领域建立了较为完善的产业链,是具有深厚行业积淀的铜企业。本次交易标的公司凉山矿业主营业务为铜等金属矿的开采、选矿及冶炼。上市公司在本次交易前已持有凉山矿业20%股份,通过本次交易收购凉山矿业40%股份后,凉山矿业将成为上市公司的控股子公司。上市公司通过本次交易进行同业整合,可实现在资源储备和产能布局等方面的有效加强,进一步促进主业发展,提高上市公司的业务体量和质量,提升上市公司的持续经营能力以及核心竞争力。
(二)本次交易对上市公司股权结构的影响
在本次发行股份购买资产实施前后,以及考虑发行股份募集配套资金完成后,上市公司的股权结构分别如下:

本次交易前后,上市公司的控股股东及实际控制人不会发生变化。本次交易不会导致上市公司控制权发生变更,亦不会导致公司股权分布不符合股票上市条件。
(三)本次交易对上市公司主要财务指标的影响
根据上市公司经审计的财务报告以及信永中和会计师为本次交易出具的(《备考审阅报告》,在不考虑募集配套资金的情况下,本次交易对上市公司主要财务指标的影响具体如下:

本次交易完成后,上市公司将取得凉山矿业的控股权以及募集配套资金,资产及利润规模预计得到提升,归母净资产及归母净利润均将实现增厚,资本结构有所优化,从而进一步增强上市公司持续盈利能力以及核心竞争力,符合上市公司及全体股东的利益。
此前被问及“公司拟发行股份购买云铜集团持有的凉山矿业40%股份,请问凉山矿业的基本情况如何,能给公司增强哪些方面的竞争力?”云南铜业在接受调研时回应:凉山矿业是一家横跨铜矿采选冶行业、涵盖铜铁硫酸产品的铜资源生产冶炼企业。凉山矿业拥有拉拉铜矿、红泥坡铜矿等优质铜资源,目前可年产铜精矿约1.3万吨、阳极铜约11.9万吨、工业硫酸约40万吨。凉山矿业系中国铜业下属的核心铜资源生产冶炼基地之一,持有的红泥坡铜矿、拉拉铜矿、海林铜矿等优质铜矿资源,截至2025年3月底保有铜金属量77.97万吨,铜平均品位1.16%,高于云南铜业目前0.38%的铜平均品位;并于2024年竞拍取得四川省会理市海林铜矿勘查探矿权,矿区面积48.34平方公里,进一步提高了凉山矿业的资源储备潜力。此外,凉山矿业所属矿山铜矿成本相对较低,成本具有较好竞争力;凉山矿业所属的西南地区硫酸销售价格也相对较好。本次公司拟收购控股股东云铜集团持有的凉山矿业40%股份,可以进一步解决同业竞争,相关承诺事项将得到切实履行。同时,凉山矿业资源优势明显,盈利基础好,净资产收益率高于同行业平均水平,红泥坡铜矿建成以后,规模将达到中大型铜矿山,盈利能力进一步提高。凉山矿业注入云南铜业后,可有效提高上市公司权益铜资源量,提升上市公司整体资产和利润规模以及行业地位,有利于上市公司充分发挥业务协同性,加强优质资源储备和产能布局,增强综合实力及核心竞争力,促进上市公司高质量发展。此外,本次收购是公司贯彻落实国务院国资委关于改进和加强中央企业控股上市公司市值管理工作有关意见,开展有利于提高上市公司投资价值的并购重组的具体举措,有利于维护上市公司及全体股东权益。
云南铜业此前发布的一季报显示:2025年一季度,公司生产阴极铜34.89万吨、同比增长48.15%,黄金5.80吨、同比增长95.63%,白银128.48吨、同比增长54.31%,硫酸138.72万吨、同比增长23.61%,铜精矿含铜1.39万吨、同比下降15%。公司2025年一季度末资产总额492.56亿元,资产负债率62.39%;实现营业收入377.54亿元、同比增长19.71%,利润总额9.22亿元、同比增长14.11%,归属于上市公司的净利润5.60亿元、同比增长23.97%,基本每股收益0.2793元、同比增长23.97%。

此外,云南铜业2024年年报显示:2024年,公司实现营业总收入1780.12亿元,同比增长21.11%;归母净利润12.65亿元,同比下降19.90%。2024年,公司全年生产阴极铜120.60万吨,生产黄金12.71吨,生产白银348.99吨,生产硫酸482.86万吨。
云南铜业在2024年年报中公布的2025年度财务预算方案显示:2025年公司主产品生产计划为:全年预计自产铜精矿含铜5.46万吨,电解铜152万吨,黄金16吨,白银680吨,硫酸536.4万吨。2025年投资计划为16.17亿元,包含固定资产投资、数字化项目、地质勘查项目等。
国信证券此前点评云南铜业的研报显示:生产方面,2024年公司精矿含铜产量按合并报表口径为5.48万吨,同比下降1万吨,因主力矿山普朗铜矿产量下降;权益量统计为5.78万吨,同比下降11.6%。2024年并表阴极铜产量120.6万吨,同比下降12.6%,主因西南铜业搬迁产量同比减少了23.5万吨;东南铜业电解提质增效项目完成,阴极铜产量达到47万吨创新高。冶炼业务短期承压,长期向好。公司借助近几年铜行业高景气周期,资产质量得到提升,作为中铝集团旗下唯一铜上市平台,大股东优质资产注入可期。虽然铜冶炼业务短期承压,但国家发文严控铜冶炼新增产能,且公司受益于全球铜冶炼产能出清,行业远期格局向好。风险提示:铜价下跌风险,铜精矿加工费下跌风险。










