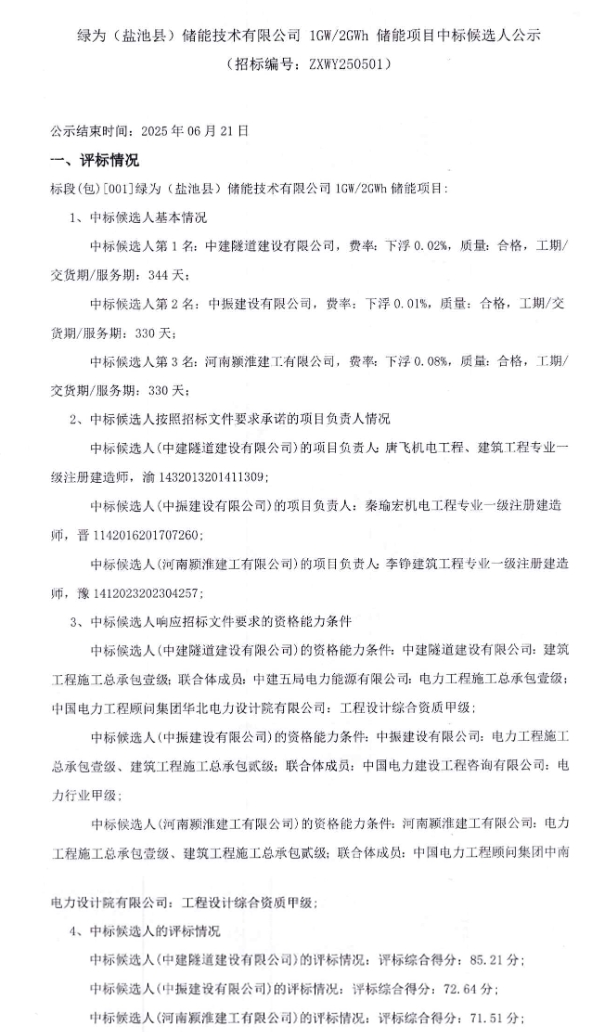
6月19日,绿为(盐池县)储能技术有限公司1GW/2GWh储能项目中标候选人公示。
第一中标候选人为中建隧道建设有限公司、中建五局电力能源有限公司联合体;
第二中标候选人为中振建设有限公司、中国电力建设工程咨询有限公司联合体;
第三中标候选人为河南颍淮建工有限公司、中国电力工程顾问集团中南电力设计院有限公司联合体。
绿为(盐池县)储能技术有限公司 1GW/2GWh 储能项目中标候选人公示

6月19日,绿为(盐池县)储能技术有限公司1GW/2GWh储能项目中标候选人公示。
第一中标候选人为中建隧道建设有限公司、中建五局电力能源有限公司联合体;
第二中标候选人为中振建设有限公司、中国电力建设工程咨询有限公司联合体;
第三中标候选人为河南颍淮建工有限公司、中国电力工程顾问集团中南电力设计院有限公司联合体。
绿为(盐池县)储能技术有限公司 1GW/2GWh 储能项目中标候选人公示

暂无简介
今日有色
微信扫一扫关注
掌上有色
掌上有色下载
返回顶部