上海有色
行情
资讯
商机
策略
因思
直播
公告
登录
免费注册
我的交易
在线客服
微信扫一扫
手机有色
掌上有色
为有色金属行业量身打造的APP-SMM官方出品
扫码下载
查看详情
今日有色
热点资讯 深度解析 独家调研
微信扫一扫关注
021-31330333
服务时间:工作日9:00-18:00
资讯
公告
首页
精选
快讯
有色专题
行业动态
产业终端
金融市场
行业政策
名企动态
宏观视野
辟谣专区
策略
有色资讯
>
快讯
>
【SMM铬快讯】
【SMM铬快讯】
来源:SMM
2026-04-10 09:19:07
分享
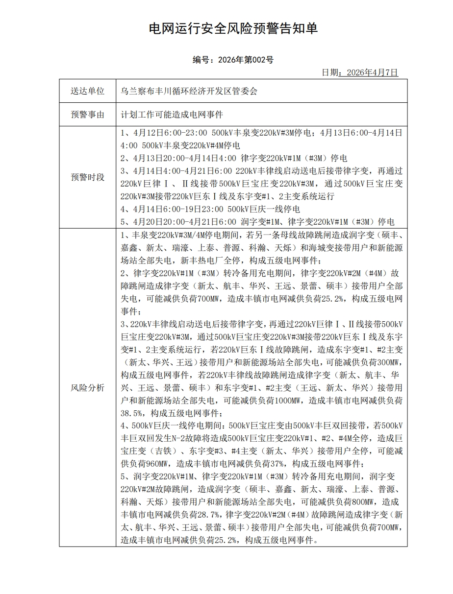
【铬铁生产电力预警】2026年4月10日讯:据悉,乌兰察布丰川循环经济开发区管委会收到电网运行安全风险预警告知单,4月12日至4月21日期间计划工作可能会造成电网事件。
更多精彩内容,点击下载掌上有色
点击排行
1
下一步宏观政策如何发力?新型能源体系如何建?国家发展改革委,最新发声!
2
原油周线跌逾13% 美元五连跌 金属普涨 伦铜铝、不锈钢沪银涨幅居前【隔夜行情】
3
盛况空前!2026(第二十一届)SMM CCIE铜业大会暨铜产业博览会圆满收官!
4
原油跳水 美元连跌三周 金属普涨 伦铝、沪镍跌超2% 铜银周线四连涨【隔夜行情】
5
超预期!包钢股份和北方稀土二季度稀土精矿交易价格环比涨44.61%【SMM评论】
6
120家!2026年度SMM中国铝行业二十强/十强企业名单出炉【SMM铝业大会】
7
【SMM公告】关于泰国泼水节假期期间暂停相关价格点报价的公告
8
SMM展望:2030年全球铜消费量预计突破3200万吨 新兴领域贡献达21%
9
【SMM公告】关于越南、马来西亚铅锭分含量CIF溢价发布的公告
10
多家钨企继续下调长单报价 钨价1个多月跌逾16% 后市将如何表现?【SMM评论】
今日有色
微信扫一扫关注
掌上有色
掌上有色下载
返回顶部
欢迎您在SMM宣传您的企业
提交您的联系方式 我们将尽快给您致电
宣传类型:
(可多选)
资讯宣传
视频宣传
企业名称:
姓名:
手机号:
宣传需求:
0/500
客服电话:021-31330333(工作日8:30-17:30)
取 消
提 交